刘尚希 中国财政科学研究院研究员、博士生导师。
赵恢林 通讯作者,汕头大学商学院讲师,经济学博士。
摘 要:全要素成本是要素成本之外的成本,源于公共风险形成的额外损失,可用公共风险导致的产出缺口来间接测度。在既有制度或政策不能及时化解公共风险情况下,人们会即时改变预期和行为方式,如扩大企业准备金规模,增加违约行为等,以应对公共风险可能带来的损失,导致潜在经济增速下滑。基于公共风险扩大和经济增长放缓的背景,系统阐释全要素成本的内涵、生成机制、发展逻辑及与相关概念的根本区别,本研究认为构建公共风险最小化的宏观经济治理框架是降低全要素成本的关键,为培育新质生产力创造环境,为提高全要素生产率,释放经济增长潜力拓展空间。
关键词:全要素成本;不确定性;公共风险
DOI:10.20231/j.cnki.xxyts.2025.06.008
基金项目:教育部人文社会科学研究青年项目“深度转型时期公共风险的经济影响:理论框架、测度方法和实证研究”(23YGC790197)。
刘尚希,赵恢林:《公共风险、全要素成本与经济增长》,《学习与探索》2025年第6期,第59-69页。
世界正经历着快速且深刻的变化,全球经济治理变得日益碎片化,不确定性因素持续增加。这既为我们带来了变革和发展的机遇,也预示着巨大的风险。风险的核心特征是高度的不确定性,这将提高国民经济和社会运行的成本,对中国可持续发展的前景构成严重威胁。因此,减少不确定性、预防和化解公共风险、构建中国发展的可持续确定性,已成为当前和未来的关键任务。在经济社会发展的过程中,经济金融风险、社会风险、自然风险和全球风险等各类风险的相互作用和叠加,无形中对中国经济增长构成了阻力。
随着社会分工的不断深化,特别是工业发展范式的逐渐退场和数字发展范式的兴起,风险的传播速度已经超过了制度、法律和政策适应性更新的速度,导致社会的不确定性持续扩大。在现代风险社会中,国家、企业和个人之间的关系以及国际关系及其运行逻辑正在经历根本性的变化,“风险关系”逐渐成为主导。随着经济金融全球化的转型和数字革命引发的产业创新与变革,人类文明发展的不确定性及其衍生的风险都在迅速增加。2021年中央经济工作会议首次提出,中国经济发展面临供给冲击、需求收缩和预期减弱的三重压力。这种状况至今未有根本性转变,其根源在于各种风险的宏观化和公共化,导致出现一系列行为收缩。作为个体风险宏观化、公共化的结果,全球公共风险则加剧了世界的不确定性,市场机制发挥作用的宏观条件发生了根本性变化,宏观经济的运行逻辑也随之颠覆,传统政策的有效性正在迅速降低。
自1978年改革开放以来,中国经济实现了迅猛发展。根据国家统计局的数据,2017年,我国国内生产总值按不变价计算比1978年增长33.5倍,年均增长9.5%。近40年来,中国的进出口贸易年均增长率达到14.5%,中国已经成为世界上最大的贸易国。然而,自2008年全球金融危机爆发以来,中国的经济增长率和全要素生产率却呈下降趋势。如何解释这一现象?本文试图从“全要素成本”这一自创的核心概念出发,从公共风险的角度提供一个新的解释视角。
公共风险视域下,全要素成本的概念可从两个维度进行剖析:一是全要素成本的内涵,二是全要素成本的特性。
(一)全要素成本的内涵
第一,全要素成本是公共风险引发的一种额外成本。全要素成本是要素成本之外的成本,源于公共风险带来的额外损失,可用公共风险导致的产出缺口来间接测度。在制度或政策不能及时化解公共风险的情况下,人们会即时改变预期和行为方式,如扩大企业风险准备金规模、增加违约行为等,以应对公共风险可能带来的损失,导致资源使用率下降、经济增速下滑。一般意义上,成本是指对生产要素的耗费或投入,全要素成本则与要素成本(实际要素成本)无关,其是公共风险带来的额外成本,难以直接观察和测量,因其影响是普遍性的,故可以归之为宏观成本。全要素成本以“产出缺口”来间接反映。这可用一个公式来表达: 无公共风险的产出-实际产出=全要素成本(产出缺口)。
无公共风险的产出是一种理想状态的产出,是既定制度状态下最大产出的理论值,是不同于传统定义的潜在产出。而实际产出是指存在公共风险的产出,由于公共风险会带来额外损失,故而实际产出总是小于无公共风险的产出。更间接的模拟方式可用公共风险指数(或宏观不确定性指数)与经济增长的关联性来测度全要素成本的相对变化。
随着公共风险水平上升,经济中的所有契约关系会变得越来越不确定,包括政府、市场和社会之间的关系,市场主体预期和行为方式也会随之变得不确定,致使资源配置效率和使用效率同时下降,从而降低整个社会最终实际产出水平。从其源头来说,全要素成本属于“风险成本”,在性质上区别于“要素成本”(要素耗费形成的)。若设公共风险为零的状态为测度基准,则公共风险水平越高,潜在的经济产出损失就越大,实际产出就会越低,也就表明全要素成本越高。简单地说,全要素成本是指既定要素成本下公共风险导致的经济总产出缺口。例如,假设公共风险为零时的总产出是100,若有公共风险条件下的总产出为90,则总产出缺口是10,此即全要素成本;当公共风险上升,总产出降到80时,总产出缺口为20,全要素成本也变为20。即公共风险越大,全要素成本越高,实际产出越低,表现为经济增速下降。之所以在这里称之为“全要素成本”,是把风险视为现实要素来看待的,其表现为一种“消耗”,但没有价值转移,而是对效率和价值的消减。传统的要素成本理论仅仅考虑“实体”的要素耗费,忽略了风险耗损这种不带来增值的“纯成本”。在风险社会,这显然是不完整的。生产函数对此也忽略了——以宏观确定性为条件,自然也就没考虑公共风险。无形的风险成本就像暗物质、暗能量一样,对实际运行过程产生持续影响,抑制效率,拖累增长。
第二,全要素成本是新的产出缺口。传统的产出缺口定义是实际产出与潜在产出之间的差值,但这个差值在理论上忽略了公共风险的影响,主要考虑资源是否有闲置。在此,本研究对产出缺口的定义进行扩展,认为存在两个产出缺口:一是传统定义中忽略公共风险的产出缺口,二是纳入公共风险的产出缺口。公共风险会改变传统定义的潜在产出和实际产出及其之间的关系,导致产出缺口变化。在新的定义中,即使实际产出达到了资源没有闲置而被充分利用的状态,也就是等于潜在产出,公共风险带来的耗损也会降低实际产出。
在理论上,新定义的产出缺口,也就是全要素成本,实质是公共风险的转化,是经济社会发展过程中内生的风险成本。可以认为,全要素成本是全要素生产率的对冲因素,是它的一个减项,即全要素成本越高,全要素生产率就越低。当然,全要素生产率是确定性的实体概念,它包含技术进步,组织优化等因素带来的剩余,在生产函数中难以直接表达。全要素成本也是如此,其源自公共风险,是因为契约关系和人们的预期和行为改变而产生的,导致研发、组织创新等行为受到抑制,从而使虚拟变量向实体变量转化。公共风险导致同样的社会资源却带来更少的产出,实质上改变了原有的生产函数。要素组合、交易行为和经济循环处于不确定性之中,全要素生产率、经济增长率下降的根源就在于此。
就此而言,无公共风险条件下的产出才是真正的潜在产出,即理论上的最大产出。公共风险越小,实际产出就越是接近潜在产出;产出缺口越小,全要素成本越小。若无视公共风险的所谓潜在产出,会导致实际产出在逼近潜在产出的过程中出现路径偏差,误导政策和制度安排。需求管理政策逐渐失灵,就在于此。决策层其实已经意识到了这一点,故而在2015年底提出供给侧结构性改革的新思路,但因未能清晰地认识到导致宏观不确定性的公共风险,故而经济增长率仍是一路下滑。现实社会中总是存在公共风险,导致实际产出水平总是低于潜在产出水平。公共风险越大,其产出缺口越大。全球疫情为观察公共风险对经济总产出的影响提供了一个直观的案例样本。新冠疫情暴发后,经济运行处于疫情这种公共风险之中,导致资源配置状态被改变,全要素成本上升,经济增长率随之下降。
第三,全要素成本是公共风险在当期的投影。投影是几何学的概念,是把三维立体转换为二维平面的方法。这个概念可被用来说明当下与未来情景之间的关系。风险是指向未来的,不是确定性的存在,已经发生和正在发生的都不是风险。未来风险情景投影到当下,看似虚拟,却可对当下产生实际影响。公共风险投影到当下就是全要素成本,是不同于生产要素消耗的另一种“消耗”,体现在当期的产出缺口上和增长下行趋势上。传统的经济增长分析通常是基于确定性、面向历史的,用过去的数据来推测未来,从过去看到增长曲线的波动,假设为一种有规律的周期性变化,从而推测未来增长状态。而全要素成本对现实的解释不是基于历史,而是基于不确定性的未来风险分析和观察当下经济运行变化及其原因。人们总是生活在对未来的希望之中,故原因不在过去,而在未来。经济增长下滑、全要素生产率下降,是全要素成本上升的结果,而全要素成本则又是公共风险上升的产物。而传统的分析假设存在这种认识上的盲区:发现全要素生产率下降而不知为何,知道发病了却不知病因。这等于屏蔽了防范全要素生产率下降的可能路径。
第四,全要素成本伴随风险循环而累积,是不会带来任何收益的“纯成本”。全要素成本是在公共风险生成过程中形成的,伴随着“个体风险公共化—公共风险个体化—个体风险公共化”的循环而累积上升。风险是一种虚拟的变量(不能证伪的变量,非客观也非主观;可短期,也可长期),全要素成本是未来风险反复投影到当下叠加而成,演变为整体性的宏观成本,市场主体可感觉,却无法直接确认、计量、预测、转移、分散,难以规避。上述风险反馈循环机制一旦形成,就会自我维持并强化,最终会把经济增长拖入“停滞”的陷阱之中。
市场风险与收益对称,而公共风险无收益可言,是“纯风险”。不确定性和风险在微观层面是有区别的,在市场中,有概率的不确定性被定义为市场风险,其中隐含着机会,这就会衍生出相应的市场(典型的如保险市场)。故在市场中存在着“风险与收益对称”的法则:高风险、高收益;低风险,低收益。而宏观不确定性是所有社会个体都要面对的,如世界的不确定性、社会的不确定性、宏观经济的不确定性、宏观金融的不确定性、天气的不确定性等等。宏观不确定性与公共风险往往是等价的。宏观不确定性程度上升,则公共风险水平上升,反之亦然。“覆巢之下无完卵”,公共风险属于纯风险,无任何意义上的收益与之对称,只有公共风险水平降低,大家才能受益。若借用市场领域中“风险—收益”对称这个说法,在宏观领域,对整个社会来说,“公共风险—公共利益”是反对称的。即公共风险水平越低,公共利益越大。
第五,全要素成本不是财务会计学意义上的实体成本。全要素成本的非实体性,使其不可预测和直接计量,但在公共风险个体化、内部化过程中,会通过“风险—成本”逻辑衍射到企业,从而衍生出微观全要素成本,这种微观全要素成本可用同等要素投入情况下的企业产出缺口来间接测度。公共风险扩大,宏观全要素成本和微观全要素成本都会上升。从微观来看,成本包括三类:要素成本、非要素成本和全要素成本,分别对应设备材料人工费用、企业管理费用和纳税支出、企业产出缺口。显然,作为反映微观全要素成本的企业产出缺口,是无法计入财务会计成本的。而从宏观来看,成本只有两类:要素成本和全要素成本。要素成本是指实现总产出所需的总投入。全要素成本是公共风险导致的产出缺口,是其后果和表征,与要素成本的实体性、确定性具有质的区别(见表1)。从生产函数的角度来看,“风险”这个虚拟要素,改变了实体要素组合,导致产出下降。

无论是微观要素成本,还是宏观要素成本,都具有实体性,可直接观察、确认和计量,这可通过企业财务会计和国民经济核算来反映。而全要素成本不论在宏观层面,还是在微观层面,都具有不可直接计量的虚拟特征,并产生实质性影响,降低全要素生产率,形成宏观和微观的全要素成本。平常所说的“制度性成本”,同样是一种无形的经济耗损,也可以归结为全要素成本。公共风险与制度缺陷直接相关,换言之,制度缺陷导致公共风险,进而引致全要素成本,通过“风险—产出”逻辑关联,拖曳经济增长。
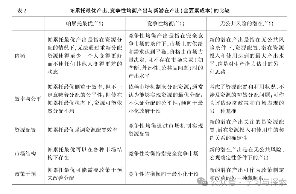
第六,全要素成本的底层逻辑是宏观不确定性,区别于帕累托最优和竞争性均衡(见表2)。经济运行以社会稳定为前提,市场运行以宏观经济基本稳定为条件,这些前提条件可被概括为“宏观确定性”,即设定的公共风险水平为零,不会扰动经济运行。帕累托最优分析和竞争性均衡分析的底层逻辑是基于宏观确定性的假设。而全要素成本的分析恰恰是打破这个假设,充分考虑宏观不确定性(极端情形是战争和社会动荡),即公共风险对经济运行和增长的影响。公共风险包括了自然风险、经济风险、政治风险、社会风险和外部风险等不同维度的公共风险,所以全要素成本的分析是多维度的风险集合分析,是从未来看现在,跳出了市场选择和竞争过程本身。
从全要素成本分析来看,产出缺口是公共风险上升的反映,说明需要政府在制度改革、政策优化方面发力。一方面,要防范个体风险的公共化、宏观化;另一方面,要化解已经形成的公共风险,避免公共风险个体化、内部化,维护经济金融契约关系的稳定、促进市场竞争和要素组合的创新。
(二)全要素成本的特征
全要素成本作为一种独特的成本形态,具有以下几个基本特征。
第一是公共性。全要素成本对市场主体来说是不可控的,也难以预测或预见,这超出了企业的成本管理范围。所以,全要素成本的管理者只能是政府。这与风险的公共化,即公共风险的管理是紧密关联的。
第二是传递性。全要素成本在经济空间可以传递、扩散,不同的行业及其企业都可能受到影响。全要素成本源于公共风险的转化,而公共风险是可以传递和扩散的,故全要素成本具有同样的属性。随着社会分工和关联性不断增强,风险向成本转化及其传递性、扩散性也越来越强。比如债券违约、银行挤兑、资金链断裂、汇率急剧变化、资产价格的剧烈波动、失业扩大、重要性企业倒闭等等,诸如此类的风险事件在公共化、宏观化的过程中,都可能演变为公共风险,引发全要素成本的普遍上升。
第三是不确定性。全要素成本及其变化难以直接观察和计量,更难以预测,事前只能做一定的应对准备。公共风险的形成和产生过程是不确定的,公共风险对经济效率和经济增长的耗损也不确定,唯一可知的是“风险—成本”这个转化逻辑的存在,但其路径、效用存在于不确定性之中。正是在这个意义上,全要素成本不同于站在当下观察到的历史成本,而是不确定的成本,是站在“未来之门”观察到的成本。要素成本是历史成本,因而是可测量确定的。
第四是虚拟性。相对于实体要素成本来说,全要素成本是指向未来的,因而具有虚拟性特征,不是当期的事实和结果。它并不包含实际的资源投入,所带来的耗损不表现在实际生产要素上,不产生价值转移,而是综合体现为潜在的效率损失和价值减损上。这种无形的成本,映射在当期,体现在下期的产出缺口上,在当期无法直接确认和计量。例如,企业债务违约当期风险上升,那么,风险溢价就会加入到下期的融资交易之中,这种当期的虚拟性成本也就是下期的产出缺口。换言之,全要素成本是当下看到的投影,投影越大,耗损越大,对经济增长的阻力也就越大。
第五是隐蔽性。与不确定性和虚拟性相关联,全要素成本无法被直接观察,不具有直观性、实体性和客观性。从当下来观察,它属于灯光之外的部分。现实之光不断移向未来,但全要素成本总是处在灯光之外,因而具有隐蔽性。不过,全要素成本的虚拟性并不妨碍它通过行为预期对当下的现实产生实质性影响。这就像现代物理学发现的暗物质、暗能量一样,在现有的认知框架中,难以显性化。
本部分探讨全要素成本的生成机制,主要涵盖两个方面:一是不确定性、个体风险与公共风险的探讨;二是分析个体风险、公共风险与全要素成本之间的逻辑联系。
(一)不确定性、个体风险与公共风险
在过去一百年左右的时间里,人们对世界看法的最大变化是对不确定性的认识。长期来,人们以为世界是确定性的。牛顿的经典力学给过去的人们一种所有的事物都可以通过数学公式来识别、概括,甚至可以被精确地描述的错觉。量子力学颠覆了这种看法,证明了世界的不确定性,这一重大发现也颠覆了社会科学研究的哲学基础和思维范式。
风险源自不确定性,但又存在差异。具体来说,不确定性包含好、坏两种可能的结果,而风险只有一个可能性:损失或损害。主体不同,风险可分为个体风险和公共风险。个体风险属于微观主体风险,是微观主体遭受损害的可能性;而公共风险属于集体风险,是社会共同体遭受损害的可能性,它通常由代表社会共同体的公共主体(国家或政府)来防范化解。个体风险和公共风险是两种风险形态,但不是彼此独立的,而是在一定条件下相互转化。个体风险的异化会形成公共风险,公共风险的内部化会转化为个体风险,现实中两者不是泾渭分明的,而是呈现为一种叠加态,转化循环。而公共风险会以各种显性和隐性的方式转化为全要素成本(经济耗损),表现为总产出缺口。全要素成本上升导致宏观经济下行,又会衍生出个体风险,形成个体风险外部化向公共风险转化的转化循环,这种风险循环累积会拖累经济增长。
(二)个体风险、公共风险和全要素成本之间逻辑关系
第一个转化关系,个体风险的公共化。外部化是风险社会化的过程,个体风险有可能集聚转化为系统性风险,并进一步公共化,转化为公共风险,从而扩大风险的影响范围。例如,一些龙头企业的个体风险会影响整个产业链的供应,导致供应链的断裂,引发公共风险。个体风险的公共化与人类社会化程度密切相关。从简单的劳动生产关系到复杂的产业分工合作关系,再到网络与数字化的虚拟关系,人类社会化程度的不断提高加剧了个体风险公共化的可能性、复杂性和严重性。
第二个转化关系,公共风险的内部化。公共风险若不能及时化解,就会由个体去承担,进而导致个体风险的上升。当公共风险上升时,个体风险也会上升,个体成本和收益也会随之变化。短期内,它们会在现有资源上,根据公共风险做出预判,从而改变资源配置状态,使资源配置更具防御性和保守性。若公共风险水平长期居高不下,还会耗损社会资源配置效率和使用效率,全要素成本持续上升,降低经济潜在增长率和全要素生产率。
第三个转化关系与政府的枢纽作用有关。在前述的第一个转化关系中,政府的作用重在“防范”上,即抑制个体风险的公共化,避免公共风险的扩大和上升;在第二个转化关系中,政府的作用重在“化解”上,处置和出清风险,降低公共风险水平,减少公共风险内部化导致的个体行为预期改变而衍生新的个体风险外部化。这两种转化关系所要求的治理方式是不同的,所需的制度和政策工具也各不相同。自由市场模式和政府干预市场模式已成为历史,现在无论是在西方国家还是在中国,“政府—市场—社会”互动模式都是当前主流的风险治理模式。公共风险是经济社会运行、发展过程中内生的,与制度缺陷、政府的缺位和越位直接相关,进一步说,是风险治理中政府对风险认知存在盲区、误区导致的。
公共风险产生的机制是个体风险公共化,并反过来改变个体行为预期,进而改变资源配置状态。社会实际的资源配置状态是根据公共风险作出的决策,公共风险水平越高,资源配置效率和使用效率越低。公共风险是个体风险公共化(或异化)的结果,例如,系统重要性企业的风险外溢,就可能引发多米诺骨牌效应,产生风险关联,导致风险系统化、公共化,甚至造成公共危机。个体既不能预测风险变化进程,也无法主动防范化解,只能是被动应对。因此,需要政府抑制个体风险的公共化。2008年国际金融危机之后,如何治理风险成为政府的一大挑战。从微观审慎监管到宏观审慎监管,就是意识到了个体风险隐蔽关联形成的多米诺骨牌效应。而当公共风险已经形成,并不断扩大时,公共风险会内部化为个体风险,例如,当出现金融危机时,个体风险(私人成本)会急剧上升,即出现公共风险内部化的现象,这会破坏市场经济的风险与收益匹配原则,改变经济变量的规模和结构,进而影响了实际经济增长。仍以金融危机为例,由于政府对市场风险演变的认知缺失,个体风险公共化得不到有效管控,从而演化为危机。这与政府认知、制度缺陷直接相关。从微观个体看,理性的风险防范措施,如次级债的资产证券化,会产生一个隐蔽的风险链条,参与者都是这条风险链上的“蚂蚱”,导致公共风险悄然形成,隐性合成谬误,使所有个体处于更大的风险之中。但个体理性就像二维平面上的生物,无法观察到这种三维的风险链,即使意识到了也无法解决。于是,个体风险向公共风险无边界转化,使得金融危机无法预测,也使得微观审慎监管失灵,宏观审慎监管也就由此而生。因此,金融危机的形成和化解充分说明了政府在其中的枢纽作用。在公共风险形成,及公共风险向全要素成本转化过程中,政府有机会通过制度创新来实现公共风险收敛。
从公共风险的视角来看,政府的职能就是防范和化解公共风险;从历史的角度来看,所有的制度变迁和政策创新(如赤字政策),都是公共风险推动的,甚至连国家本身都是(如恩格斯、霍布斯都认为国家的产生是为了避免每一个人对每一个人的战争而导致人类自我毁灭)。政府规模的扩大,其背后都是公共风险(如污染、经济危机、社会利益冲突等)扩大引致的。人类构建各种制度规则、政策措施的目的,本质上都是追求公共风险最小化,国泰民安、长治久安实质上是公共风险最小化的另一种表达。从农业社会、工业社会到现在进入的数字社会,公共风险都在推动各种规则演化,只是其规则演化越来越复杂,传统认知(如二值逻辑)已经越来越难以适用。风险从作为一个概念、一种观念到作为一种方法、范式的转变并未完成。并非所有的风险化解都是政府的职责内容,正常的市场风险(微观风险)不需要政府来防范化解,只有公共风险才需要政府来对冲,降低公共风险水平,避免公共危机,以减少其对经济社会运行可能带来的耗损——全要素成本。图1展示了公共风险形成全要素成本的运行和发展逻辑,经济产出是公共风险的隐函数,公共风险会通过改变人们的预期和行为改变社会资源配置状态形成全要素成本。降低全要素成本的关键在于,一是要防范个体风险转化为公共风险;二是要及时有效出清风险,化解已有的公共风险,避免公共风险内部化为企业成本。

从现实中观察发现,公共风险往往表现为各种公共风险事件出现,例如疫情、战争、危机、制裁、贸易冲突等等。公共风险事件会引发更大的宏观不确定性,进而对现行规则造成巨大冲击,引发新的公共风险。在这个意义上,不确定性是公共风险传递、扩散、叠加、转化的媒介,即“公共风险事件—不确定性—新的公共风险—全要素成本”不断循环扩大。这改变了经济运行的逻辑和经济增长的逻辑,也改变了微观行为主体的决策和反应模式,收益与风险的形成模式、结构、演化路径处于“不可知的未知”。全要素成本正是在这个基础上衍生的。
公共风险形成全要素成本,在宏观和微观方面有诸多具体表现。例如,在现实生活中的一些踩踏事件中,在某些信息被他人误解后,踩踏的行为可能会被放大。这些事件中并没有严重的风险因素,但存在严重的信息不对称,风险的急剧放大和溢出将导致“社会踩踏”,进而形成效率和价值耗损。这在股市上最为明显。当股市下跌时,每个人都急于离场,而离场越多,股市下跌越快。另一个例子是,粗放型经济忽视了污染对可持续经济发展的风险耗损——环境破坏。环境风险的内部化会影响资源的流动重组,形成全要素成本,体现为产出缺口。公共风险上升,宏观不确定性扩大,企业投资、创新就会收缩。在政府行为错位、制度规则变迁滞后的条件下,交易行为和生产活动遭受公共风险耗损的可能性就越大,全要素成本就会急剧上升,对经济增长的阻力也会越大。
公共风险转化形成全要素成本,也会反映到资产负债表上。在企业的资产负债表上,表现为企业的风险准备增加,投资减少,现金持有增加,企业营业外支出上升;在居民资产负债表上,表现为存款上升,借贷减少,金融投资和住房投资比重相应下降;在金融机构资产负债表上,表现为金融机构坏账准备增加,资产不良率上升;在政府的资产负债表上,表现为政府债务总额上升,净资产减少,财政赤字扩大。在经济运行中,企业、居民、金融机构和政府的资产负债表是相互联动的,存在着平时看不到的风险链,一旦公共风险上升,各主体的资产负债表都会收缩,并相互影响,风险传递扩散,资产负债表的价值全面受损。这是一种无形的消耗,使社会总体财富减少。
全要素成本不仅仅是一个经济现象,它更深刻地反映了社会经济运行的制度环境。制度构成了社会经济活动的框架和规则,它影响着资源的配置、风险的分配以及经济主体的行为选择。在全要素成本的形成和演变过程中,制度在全要素成本生成的状态中起到了至关重要的作用。在不同的制度环境下,经济主体面临的风险和不确定性程度是不同的,这直接影响了全要素成本的大小和构成。本部分运用冰山模型来解析全要素成本,强调制度在其中的重要作用,随后具体分析了全要素成本、公共风险与制度状态之间的关系。
(一)全要素成本生成中的“冰山模型”
为了更形象地理解全要素成本,我们从系统状态的角度来理解全要素成本。图2展示了全要素成本生成中的二维冰山模型。在冰山模型中,风险以损失概率的形式存在。当公共风险水平很低时,风险转化为成本的概率(可能性)也很低。相反,当风险概率为1时,表明它已经是一种成本,即经济系统实际的损耗已经发生,表现为经济增长下滑(短期表现为现实增长率下降,长期表现为潜在增长率下降)。当风险概率很低甚至接近于零时,经济系统的损耗没有发生或者很低,这时候的全要素成本是潜在的状态,可用概率函数来模拟。在图2中,横轴以上的部分是实际成本,即要素消耗产生的显性成本,而横轴下的部分是公共风险未发生时的隐性成本,或潜在成本。“冰山模型”为分析全要素成本的生成提供了一个视角,尤其是在风险转化为成本的认识方面具有方法论意义。

在此基础上,本文引入了制度变迁的概念,观察其对全要素成本生成的动态影响,从而帮助我们更好地理解全要素成本的生成机制。当制度变迁落后时,图2中的横轴将向下移动,公共风险上升,风险内耗增加,转化为成本的概率就会上升。在一般意义上,全要素成本可描述为公共风险的概率函数,而公共风险则可描述为制度变迁的函数。基于这种逻辑关系,当制度变迁偏差和滞后扩大时,公共风险快速上升,其转化为显性成本的可能性同步上升。同时,宏观成本和微观成本都会增加,导致经济运行成本上升,妨碍经济可持续增长。在这个意义上,全要素成本的形成是制度变迁滞后和偏离的后果。也就是说,当制度改革创新的速度赶不上公共风险演化的速度时,全要素成本就会产生。
(二)全要素成本、公共风险与制度环境
不确定性指向未来,结果可能是好的,也可能是坏的。公共风险是社会共同体遭受损害的一种可能性。为了防止公共风险造成的社会损害,人类社会逐渐产生了组织和制度。规范组织和个人行为的制度既有显性的,也有隐性的,前者如法律、规章和政策等,是强制性的;后者如信仰、价值观、道德和民俗约束,它是一种社会软约束。显性和隐性制度都旨在预防和化解公共风险,避免社会内耗。从不确定性角度观察,成本是风险的函数。组织和制度的产生有利于降低不确定性的风险,进而降低经济与社会运行中的信息和交易成本。随着经济与社会的不断发展,生产力与生产关系的不断迭代,人与社会、自然的关系也变得日益复杂,不确定性的公共风险也随之不断增多。作为社会共同体化身的国家正是人类为了应对不确定性的公共风险出现最复杂的组织和制度。
公共风险的产生会迫使人类进行风险管理。各种社会规则、法律和政策,以及社会内生的道德约束等各种非正式制度都具有防范和化解公共风险的功能,某种程度上,它们自身就是公共风险和危机的历史产物。随着人类社会分工不断深化和复杂化,需要新的规则制度,包括货币和货币制度、市场经济制度以及各种复杂组织和权力架构。诸多制度的集合可称之为制度状态,在理论上,一定经济社会条件下的公共风险状态对应一种制度状态。新的公共风险状态会在新的经济社会条件下产生,当现有制度状态与内生的公共风险不匹配时,就会爆发更大的公共风险甚至公共危机。当公共风险较高时,制度改革创新短期内难以实现,就需要用各种政策来对冲和控制公共风险,以抑制全要素成本的快速上升。政府需要通过“自下而上”和“自上而下”的方式共同推动制度改革创新,以减少公共风险对经济发展造成的阻力。但制度的路径依赖往往会妨碍制度变迁,使制度状态滞后于公共风险状态。这意味着,社会的虚拟理性和风险思维就成为关键变量,不能靠各种危机来“抽鞭子”,被动推进制度改革创新。构建风险思维范式,提高风险认知水平,主动推进制度变迁与风险状态相适应,这样才能降低全要素成本,避免经济增长快速下滑。
全要素成本最小化的前提是公共风险最小化,通过权衡风险,加快制度创新是实现公共风险最小化的基本路径和措施。
(一)全要素成本控制的前提:公共风险最小化
目前国际上普遍的做法是用实际GDP来衡量社会总福利的大小,即社会总福利等于国民收入。传统经济学也认为经济发展的目的是使社会整体福利最大化。然而,社会福利最大化的逻辑存在两个问题:一方面,过分强调社会福利最大化,容易掉入社会福利陷阱;另一方面,社会福利最大化目标很容易导致政府扩张。因此,布坎南否定了社会福利函数的存在性。政府的责任是推动公共风险最小化,其中已经暗含了社会福利最大化。公共风险最小化是从社会整体上来讲,也是针对“马后炮”式的危机管理而言的,这要求制度、政策以公共风险为导向,在危机未发生时进行前瞻性的改革和创新。例如,虽然无法改变地震发生时的震级,但可通过提高建筑物抗震等级来降低不确定性的地震风险。改变不了大自然,但可以降低风险对人类可能造成的损害。公共风险最小化应是政策和改革的目标,而不能把消除公共风险当做我们的目标,因为风险是不能消除的。
具体分析如下:当公共风险最小化时,收入也会增加,社会总福利自然增加,全要素成本也会最低。当全要素成本上升时,实际GDP下降,净福利显著下降;相反,当全要素成本降低时,实际GDP会上升,净福利会增加。因此,要提高社会净福利水平,就必须降低全要素成本。降低全要素成本的首要任务是使公共风险降到最低。实际上,政府在推动和实现公共风险最小化的过程中,同时也实现了社会福利的最大化。
(二)降低全要素成本的短期策略:权衡风险
实现全要素成本最小化的前提是公共风险最小化。在此过程中,首先,必须明确公共风险水平的短期波动与长期趋势之间的联系。公共风险水平的短期变化有可能演变成长期趋势;反之,长期趋势也可能加剧短期波动。在处理这两者的关系时,应优先预防基础性风险,以防止衍生风险的扩散。通过制定短期政策来应对公共风险水平的短期上升,通过改革和完善制度安排来应对公共风险的长期扩散趋势。
其次,需要对不同层次和类型的公共风险进行权衡。通过识别、分析、评估,对各类公共风险进行权衡,将整个社会的公共风险控制在最低水平。财政政策可能将公共风险转化为财政风险,货币政策可能将公共风险转化为货币风险,但有效的财政和货币政策可以对冲公共风险,这有利于全社会公共风险水平的最小化。也就是说,在既定的制度框架内,短期内,政府可以通过权衡公共风险的不同层次和类型,通过不同的政策或政策组合,使社会的公共风险水平降至最低。加大制度改革创新的力度,短期内可能会导致公共风险水平上升,但有利于公共风险长期趋势的最小化,从而实现可持续的经济增长。在做任何事情时,都存在风险,因此需要进行风险权衡。
一方面,政府要警惕自身不当行为带来的风险,如政策行为、改革行为以及治理方式等;另一方面,要防止改革、政策实施中所引发的“合成谬误”和“分解谬误”,优化改革方式和路径以及公共政策目标,避免政府自身引发的风险,尤其要关注“处置风险的风险”,做出最具适应性的政策和制度安排。
当前,中国经济已由高速增长阶段转向高质量发展阶段,要求经济、社会、文化、生态等各领域全面深化改革和全面协调发展。在改革和发展过程中会存在诸多不确定性的公共风险。因此,提高政府对公共风险的认知水平和风险治理能力,精准权衡公共风险,是遏制经济下滑的重要手段。
(三)降低全要素成本的长期策略:构建确定性与制度创新
人类有两种基本本能:一是追求安全,二是趋利避害。这本质上讲都是为了构建自身所需的确定性。面对不确定性的世界,只能通过不断实践来积累经验和深化认识,不断创新制度来构建规则和秩序等适合人类自身需要的确定性。在现代风险社会中,个体风险的社会化、系统化和公共化在加强,要降低全要素成本,必须遏制个体风险的异化,降低公共风险的增量。同时,不断处置化解已经形成的公共风险的存量,从而降低公共风险水平。当前经济复苏乏力,内生动能不足,一个最重要的原因在于缺乏以公共风险为基础的理论分析框架,以至于人们“看不到”公共风险产生的全要素成本。如何建立公共风险治理框架,提高风险识别、评估和权衡能力,是推进中国式现代化进程中的一个核心问题。我们认为应该至少从以下几个方面考虑。
第一,“风险导向”应优先于“问题导向”。风险导向的基础是风险理性,需要具备风险思维去认识源自风险的隐性成本,而不仅是认识当前已经发生的历史成本。风险意识应该优于问题意识,应当重视防范风险而不仅仅是处置危机。
第二,构建确定性。稳定的经济政策给企业提供稳定的外部环境,有利于企业全要素生产率提升。我们追求确定性,是为了预防和降低潜在的损害。通过制度创新,我们可以构建确定性,进而提升对未来的可预测性。例如,打造一个稳定的政策环境,以减少政策变动带来的不确定性;完善法律法规,以明确行为规范和责任界限;强化监管和执法力度,以确保规则得到切实执行。这些措施在一定程度上有助于构建确定性,为经济和社会的发展提供坚实基础。这需要不断积累新的知识、经验和能力。只有提升认知水平,培养公共风险理性思维,我们才能更有效地稳定预期,预防和化解公共风险,构建发展的确定性,从而降低全要素成本。
第三,区分全要素成本和其他成本。我们需要认识到,并非所有成本都需要政府来解决,只有全要素成本需要政府干预。即当市场风险溢出演变为公共风险时,才需要政府完善制度或政策对冲来应对。防范风险、处置风险,都必须有预防的理念,减少风险的外部化,减少处置风险的风险,以风险理性来应对风险。
总之,构建公共风险治理框架,需要将风险思维和防范理念嵌入到战略规划、政策设计和工作部署当中,以公共风险为导向,对战略规划、政策实施和经济社会运行进行风险监控,遏制风险循环累积。改革是推动制度不断完善的根本途径。如果改革滞后和偏离,公共风险会扩散,全要素成本会上升。因此,只有加快以风险为导向的改革,在国家层面建立跨领域的公共风险防范的长效机制和公共风险处置的应急机制,才能真正降低全要素成本,减少发展阻力,实现可持续发展。