作者 | 魏加宁 周毅 等
滞胀:从理论上的不可能变为现实中的两难困境
“滞胀”全称“停滞性通货膨胀”(Stagflation),用以描述20世纪70年代美国等主要发达国家出现的经济停滞与通货膨胀并存的罕见现象。20世纪60年代以前,传统经济学根据菲利普斯曲线原理认为,通胀和失业呈此消彼长的替代关系,即经济上行阶段,失业率下降,但通胀率上升;经济下行阶段,失业率上升,但通胀率下降。然而,20世纪60年代中期以后,美国等主要发达国家相继出现了失业率与通胀率同时高涨的局面,用菲利普斯曲线原理已经无法解释,宏观经济政策陷入了两难境地:如采取紧缩政策,则经济增长将进一步下行;如实行扩张政策,则通货膨胀将进一步加剧。

本文将研究重点聚焦于美国、英国、联邦德国、日本四个主要发达国家,对比其滞胀的形成过程以及应对经验,找出其共性与不同之处。
主要发达国家滞胀形成过程
1.美国:福利主义盛行与宏观调控失据,导致滞胀局面形成并不断趋于恶化
20世纪70年代,美国共经历了三轮严重滞胀,其间经济增长放缓,高失业与高通胀并存,菲利普斯曲线失效。在黄金和石油价格不断飙升的背景下,通胀率达到了15%以上,失业率从4%以下上升到接近9%,从而引发金融市场动荡、股市价格暴跌,直至发生社会骚乱。

肯尼迪时期和约翰逊政府长期奉行凯恩斯主义,不断拉升通胀水平。20世纪60年代,美国产业竞争力不断下降,全球出口份额由19.9%大幅回落至13.4%。肯尼迪总统奉行凯恩斯主义,实行赤字财政政策,不断扩大政府支出以刺激增长、增加就业。由于当时的美联储处于弱势地位,只能对总统的扩张性财政政策给予积极配合,在政府大量发行国债的背景下,美联储为防止市场利率上行,于是提高货币供给增长率,M1增速从1960年的-0.05%快速提升到1968年的7.02%。
约翰逊总统上台后大力推行“伟大社会”建设计划,社会福利水平快速提高,再加上越战迟迟无法结束,导致物价持续上涨。在扩张性财政政策和宽松货币政策的共同刺激下,1969年通胀率上升至5%,达到1951年以来的最高值。
尼克松时期实行价格管制和冻结工资,促使通胀转为滞胀。1971年,尼克松政府为控制物价采取“新经济政策”,实行工资、价格管制,停止用黄金兑付美元,使得信奉自由主义的美国国民深感震惊,出现了极为罕见的抢购风潮。1972年,物价在管制下仍然上涨了3.2%,而失业率也保持在5%,滞胀局面开始形成。1973年春,尼克松因食品价格猛涨和“水门事件”的困扰,再次实施价格冻结,结果导致“市场上见不到牛肉的踪影,食品货架上空空如也”,美国人极为罕见地在和平时期遇到了短缺现象。1973年价格管制放开以后,通胀率报复性反弹至6.2%,失业率仍然维持在4.9%的水平上居高不下,滞胀局面基本定型。
福特政府和卡特政府时期宏观政策时紧时松,导致美国经济在滞胀泥潭中越陷越深。1974年,福特就任美国总统,《经济稳定法案》对工资物价的管制到期,各种商品价格出现快速反弹;加之需求过剩、美元贬值、全球农业歉收,特别是第一次石油危机的冲击,导致物价扶摇直上,1974年达到了上涨12%的历史最高纪录,同时,失业率在9个月内上升到9%。
1975年,美联储开始放松银根,但直到福特卸任为止,宏观经济政策一直时紧时松,疲于应付,经济呈现高失业与高通胀螺旋式上升的局面。1977年,卡特政府上台后又开始实行刺激经济增长的财政政策和货币政策,1977—1979年间M1的增长创战后最高纪录,导致1979年第四季度通胀率上升至12.7%,失业率则一直在6%~8%之间徘徊。
1973—1979年两次石油危机爆发,将美国带入恶性通胀。1973年第一次石油危机爆发,欧佩克控制石油产量,导致原油价格从战前的3美元/桶急升至1974年的12美元/桶,涨至原来的4倍,促使美国的通胀率在1975年达到12%的恶性通胀区间。1979年,第二次石油危机爆发,全球原油供需矛盾进一步激化,1974—1984年伊朗原油产量由3.03亿吨大幅降至1.03亿吨,原油价格从1978年的13美元/桶上升至1980年的32美元/桶,美国的通胀率进一步飙升至14.8%。

1979—1980年美联储连续加息,高利率加剧经济衰退。1979—1980年美国通胀率持续维持在两位数的恶性区间,接近15%;3个月期美国国债利率超过17%,商业银行贷款利率最高达21.5%,均为战后罕见。1979年,沃尔克就任美联储主席后继续大幅提高联邦基金利率,并抛售短期国债、提高贴现率至12%,联邦基金利率最高提至22.36%的高位。高利率政策加速了经济下滑,GDP增速降至-1.8%、失业率上升至10.8%,经济衰退进一步加剧,为治理通胀付出了巨大代价。好在此后里根政府实行了一系列改革措施,与沃尔克的紧缩货币政策相配合,才终于将美国经济带出了滞胀泥潭。

2.英国:国有企业效率低下和工会力量过于强大,导致英国形成滞胀局面
1973年第一次石油危机爆发,全球经济陷入衰退,英国亦出现了低增长、高失业、高通胀的滞胀局面。1974—1980年,英国GDP增长率平均只有1.0%,而通胀率平均达到15.9%。同时,英国的失业率不断攀升,从20世纪70年代初的3.8%上升至70年代末的5.5%,80年代初更是攀升至11.9%,英国经济深陷滞胀泥潭。
国有经济占比过高,国企出现大面积亏损。两次工党执政期间的英国国有企业在国民经济中占有举足轻重的地位。据英国《经济学家》1978年12月30日那一期的统计数字,国有经济在英国重工业和交通部门中的比重分别为:石油25%、汽车50%、钢铁75%、航空75%、煤炭100%、电力100%、天然气100%、造船100%、铁路100%、邮政100%、电信100%。
然而,随着英国进入后工业社会,英国的重工业需求不断下降,传统工业部门面临着规模收缩和结构调整的压力,而1973年石油危机引致的全球经济衰退,使英国的经济矛盾直接引爆。此外,国有企业因长期的政府保护和缺乏激励机制而效率低下,并且承担过重的社会职能使其无法按照收益最大化目标组织生产;机构庞大臃肿、官僚主义盛行的国有企业所需的巨额补贴不仅增加了财政负担,而且挤占了对私人企业的资金扶持。于是,在外部经济环境恶化和内部企业管理不善的共同作用下,英国的竞争力不断下降,1979年,英国以购买力平价计算的人均GDP在欧洲15国中仅排名第九。
英国工会力量空前强大,劳资关系过度紧张。在1979年撒切尔夫人上台时,英国工会会员已占全国劳动力总人数的57%,而且英国工会被赋予了过多的法律保护和司法特权,工会的规模和力量过度膨胀对英国经济产生了诸多负面影响:一是扭曲了市场机制,造成劳动力市场缺乏灵活性。工会不断要求上调工资,扭曲了劳动力市场的工资价格、增加了企业的雇佣成本,致使企业不愿增加雇佣,导致失业率不断上升,同时还造成了英国企业的竞争力不断下降。1974—1975年,工党实施“社会契约”政策期间,工资增长32%,远远超过原定目标,这使英国1976年的通胀率直接上升到27%。二是罢工活动过于频繁,导致劳资关系极度紧张。一旦提高工资的要求得不到满足,工会就会号召工人罢工,过度频繁的罢工事件不仅使劳资关系极度紧张,而且造成了巨大的经济损失。1968年,英国因为罢工损失的工作日为470万个,1972年猛增至2390万个。三是威胁国家的政治和社会稳定。工会的强大力量不仅影响到政府各项政策的推行,甚至能够左右英国大选。70年代,在英国的罢工潮中,接连导致两届政府(保守党希思政府和工党卡拉汉政府)下台。
社会福利支出过于庞大,导致企业投资和个人工作的积极性明显下降。不断提升社会福利水平是二战后英国为应对苏联挑战而达成的“共识政治”之一,然而到了20世纪70年代,随着石油危机的爆发,英国经济陷入衰退,福利制度的弊端逐渐显现:一是社会福利支出增长过快,远超经济增速,使国家财政不堪重负。1960—1980年和1980—1983年,英国年均经济增长率分别为2.3%和1.6%,然而社会福利支出的年均增长率分别为5.2%和7%。1972—1987年,英国财政持续呈现赤字状态,为应对不断攀升的社会福利支出导致的巨额财政赤字,英国政府只能举债度日,使得1979年英国公共债务占GDP的比重高达55.2%。二是高福利导致高税收,降低了个人和企业工作和投资的积极性,促使人才和资本外流。在撒切尔夫人税制改革以前,英国的个人所得税基本税率为33%,最高税率达83%;公司税税率为52%,从而使企业的投资意愿不断降低。同时,失业者可以通过领取食品、住房补贴和其他各种津贴等来维持基本生活,生活水平与就业时相差不大,许多人成为自愿失业者,导致政府的失业救济支出居高不下,个人工作的积极性大幅下降,失去了进取心和自立精神。
面对经济社会危机,英国工党政府依然坚持实行凯恩斯主义的宏观经济政策,试图通过宽松的财政政策和货币政策来刺激需求,以恢复经济增长。石油价格的上涨和凯恩斯的需求管理政策导致英国通胀问题日益严重,出现了通胀与经济衰退同时出现的滞胀现象,这违背了凯恩斯主义的增长与通胀互不兼容的核心结论。英国面临的并非是外部性和周期性问题,而是供给侧结构性和体制性问题。因此,需求侧刺激不但难以提高经济增速,反而导致持续的高通胀和高失业,使得英国陷入滞胀泥潭长达10年之久。
3.联邦德国:经济政策奉行凯恩斯主义,社会政策奉行民主社会主义,滞胀局面逐步形成
世界银行的数据显示,不仅是美国,以联邦德国为首的欧洲七个主要发达国家也于20世纪70年代初陷入了滞胀泥潭,年均增长率仅为2.4%,失业率为5.3%,消费物价年上涨率达9.4%。而在此之前的1968—1972年,该七国的年均增长率为4.3%,平均失业率为3.2%,消费物价平均上涨率为4.8%。
20世纪60年代后期,以联邦德国为代表的西欧经济开始出现增长疲软、通胀抬头迹象。1965年,联邦德国人均GDP达到9186国际元,经济增速进入换挡期。随着战后重建工作的结束以及对外经济关系日益紧密,经济波动开始加剧。1965—1966年,联邦德国名义失业人口数量增幅达9.5%。社会政策上信奉民主社会主义,经济政策上信奉凯恩斯主义的经济部长卡尔·席勒,在“总体调控”理念的指导下推出了《促进经济稳定与增长法》,借助逆周期财政政策和合作性经济政策使联邦德国经济与就业形势迅速好转。在全面调控思想的指导下,联邦政府于1967年接连出台了两个财政刺激方案,总价值78亿德国马克。两个刺激计划使得联邦德国经济在1967年第四季度显示出回升态势,1968—1970年联邦德国经济增速保持在5%以上,就业和工业销售额都开始回暖。经济的暂时好转强化了联邦德国政府调控经济的自信心,而《促进经济稳定与增长法》又没有明确规定政府干预的范围和强度,从而导致干预政策在扩张性财政政策支持下逐渐被滥用,社会福利持续扩张,财政赤字快速增长。
此外,尽管价格稳定作为宏观调控目标被写入《促进经济稳定与增长法》,但在1970年前后,由于美元危机不断加剧,德国马克不断受到国际投机资本的冲击,在固定汇率制度下,联邦德国货币政策进退失据。最终,联邦德国外汇市场被迫于1973年3月1日关闭。布雷顿森林体系瓦解后,德意志联邦银行(中央银行)不再承担汇率干预职责,重新获得货币供应量的控制权。但是,重新获得货币政策自主权的德意志联邦银行在《联邦银行法》中“有义务支持联邦政府一般经济政策”条款的约束下,货币政策不断受到社会民主党政府景气刺激政策的强烈影响而摇摆不定,加上不断扩张的财政政策,以及不合时宜的工资增长政策等因素,因而无法履行其确保价格稳定的货币政策职责,通胀率一路走高。

20世纪70年代,两次石油危机和布雷顿森林体系瓦解促使联邦德国经济陷入滞胀困境难以自拔。1973年,受第一次石油危机的影响,一向价格稳定的联邦德国,通胀率也上升到历史最高值的7.1%;经济增长虽然还维持在4.8%,但到了1975年,经济就出现了负增长,增长率快速下滑到-0.9%,失业率为4.7%,通胀率仍然高达6%。1979年,受第二次石油危机影响,增长率尽管勉强维持在4.2%,但失业率仍为3.8%,通胀率为4.1%。1980—1983年连续四年经济低迷,GDP平均增长率为0.8%,其中1982年为-0.4%,工业生产从1980年下半年到1983年上半年连续三年下降,私人消费在1981—1982年连续两年持续萎缩,就业人数在1981—1983年连续三年持续减少。
20世纪20年代的历史教训推动联邦德国在80年代达成改革共识。德国曾在一战后经历过一次恶性通胀,魏玛共和国无力偿还巨额赔款,大量印发货币购买外汇并支付赔款,进而引发马克急剧贬值。1922—1924年魏玛共和国的货币和物价以惊人的速率快速上升。1921年上半年,马克汇率稳定在1美元兑换90马克,1923年11月时,1美元等于4210500000000德国马克。
鉴于惨痛的历史教训,二战后,德国中央银行十分重视对通胀的控制,倾向于采取稳健的货币政策,停止通过货币发行支撑政府债务增长并倒逼财政部门削减预算赤字。因此,联邦德国的滞胀与其他主要发达国家相比,程度相对较轻(图5)。

4.日本:“国土改造论”“社会福利元年”以及宏观政策失误,导致滞胀局面逐渐形成
与美国的滞胀情况相类似,日本在相同时期也出现了滞胀局面。CPI从1972年第三季度的3.9%一路攀升至1973年第四季度的超过18%,1974年达到23.3%。GDP实际增速从1973年第二季度的9.3%直线下跌至1974年第四季度的-2.0%。1974年日本实际GDP增长率首次变为负值,消费物价涨幅则超过20%。70年代末期,日本的CPI同比增速再度上行至7.779%(1980年),实际GDP增速也从5%左右下滑到1%左右(图6)。

汇率骤然上升导致出口快速下降,经济增长失速。日本经济过度依赖出口,且过度依赖于对美国的出口。当美国经济陷入滞胀购买力下降后,日本也因此被拖累,增速大幅放缓。1971年,随着布雷顿森林体系崩溃,日元开始正式进入国际货币体系,实行有管理的浮动汇率制。但在美国政府的压力下,日元汇率长期处于上升态势。日本于1971年12月将日元兑美元汇率从360∶1调整到308∶1,升值16.9%。此后,日元年平均汇率从1973年的1美元兑272.19日元进一步上升到1978年的210日元。虽然到1984年底又逐步回落到237.52日元左右,但基本保持了升值趋势,日元累计升值约52%。

石油危机造成油价不断飙升,进一步引发输入性通胀。对于依靠重化工和出口导向实现高速增长的日本,石油不仅是重要能源,也是出口产业的主要原材料,因此,石油危机导致工业生产下降了20%以上。第一次石油危机爆发后的8个月内,日本进口石油价格指数同比上涨超过228%。从经济发展历程来看,第一次石油危机发生于日本经济粗放型发展阶段的顶峰时期。当时日本经济虽然实现了工业化,但是单位能耗过大,对能源进口依赖过大,经济高速增长背后的高耗能和环境污染问题日益突出,抵御外部冲击的能力十分脆弱,因而日本经济在第一次石油危机时受到的冲击较大。第二次石油危机期间,日本进口石油价格指数最高增幅也达到了137%。油价上涨使得日本的通胀率再次严重恶化,实际GDP再次出现负增长。广大民众疯抢日用品,街道减少照明,电梯停止使用,电视台也主动取消了深夜播放的娱乐节目。但由于日本政府把“危机管理”应用于应对石油危机,并提前收紧银根,因此,第二次石油危机对日本经济的影响相对较轻。
“列岛改造热”拉动地价大幅上涨,加剧已经过热的日本经济。从财政政策来看,1972年,时任首相田中角荣发表了著名的“日本列岛改造论”,提出到1985年保持年均10%的高增长率,并且要在全国建设众多人口规模25万左右的城市,对国土进行全方位大规模开发。从1973年4月至1974年3月“日本列岛改造计划”被叫停的一年间,因财政原因和国会制约,田中政府不得不两次推迟公共事业投资计划的实施时间。但由于财政政策和货币政策的收缩时间过晚,日本在第一次石油危机时期CPI上涨超过了20%。

扩张性政策转向过迟,导致滞胀局面更加严峻。财政政策坚持按照以往承诺的“和平与福利”原则引导社会投资,推出“日本列岛改造论”用高速公路网络将日本建造成一个以东京为中心的整体,大力修建高速公路和新干线。以及建设“社会保障元年”等重大政策。由于20世纪60年代的经济高速增长,日本政府自觉财力充足,再加上欧洲福利主义思潮的影响,于是不断提高社会保障标准。1973年被称为日本的“社会福利建设元年”,但是这些社会福利都要依靠政府财政支出的大幅度提高,同时还伴随着经济效率的不断下降。
在货币政策方面,为了抵消日元升值带来的不利影响,防止可能出现的“日元升值萧条”,维护国内的政治稳定,日本政府决定实施扩张性货币政策。M2增长率最高时达到20%,为1973年后出现滞胀局面埋下隐患。大量国际资本因为汇率过低而涌入日本,再加上日本国内的热钱,资本涌入股市和楼市,资产价格快速升值并开始拉大贫富差距。
5.几点总体印象
(1)主要发达国家在20世纪70年代相继发生滞胀,大多有一个共同特点:一方面是社会政策追求超水平福利主义,另一方面是经济政策长期实行凯恩斯主义,在经济增长动力放缓的同时供需缺口拉大,构成滞胀形成的基础性内因。
(2)中央银行独立性相对较弱,货币政策被财政政策裹挟,导致财政政策货币化,为滞胀形成提供了货币基础。
(3)第一次石油危机加速了滞胀的形成;而第二次石油危机又拉长了滞胀持续的时间,构成滞胀的外部原因。
(4)就各国特殊原因而言,美国由于尼克松政府在应对通胀时采取了计划经济手段控制工资、物价,不仅没能克服通胀,反而加速了滞胀的形成。
英国在面临石油危机的冲击时,占比过高的国有经济和空前强大的工会势力加剧了经济社会矛盾,此时工党忽视调整结构和体制改革,直接导致英国经济的滞胀。
日本在第一次石油危机时宏观政策紧缩过晚导致严重滞胀;第二次石油危机时由于把危机管理应用到石油危机应对,及时采取了紧缩政策,所以在第二次石油危机冲击时所受影响较轻。
联邦德国因为有过惨痛的历史教训,存在一定的社会张力,所以政府的干预政策遇到较大阻力,并且为后来的供给学派改革提供了共识基础。
有关主要发达国家滞胀成因的讨论
自从20世纪70年代初主要发达国家相继发生通胀与失业并发的滞胀现象以来,由于无法解释这一新的经济现象,一直占据经济学主流地位的凯恩斯主义理论备受质疑和抨击。于是,如何解释滞胀成为经济学各主要流派争论的焦点。各个学派对滞胀成因的解释各不相同,极大地推动了现代经济学理论的繁荣和发展。
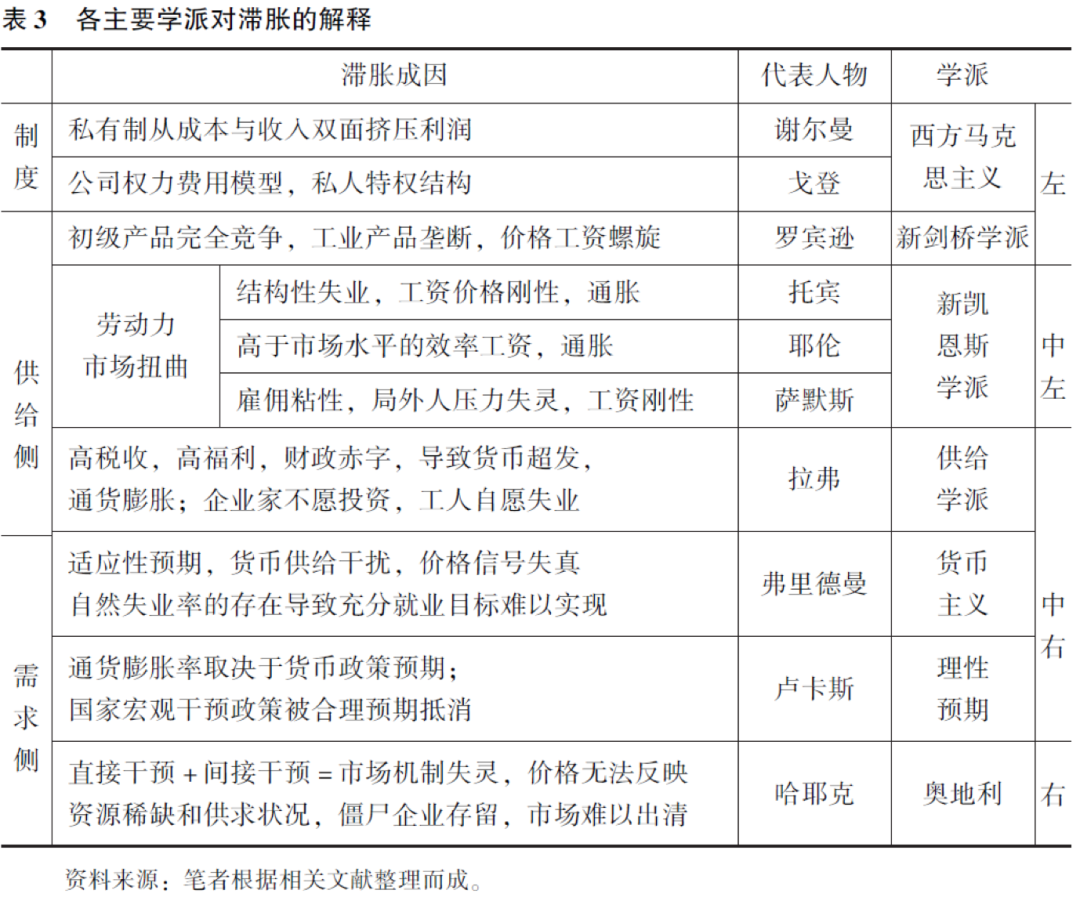
1.“西方马克思主义”与“新左派”:资本主义的所有制结构必然导致滞胀
美国著名西方马克思主义学者、激进政治经济学派主将霍华德·谢尔曼批判性地继承了以马克思、米切尔、凯恩斯和卡莱斯基为代表的传统经济周期理论,并综合了供给与需求、成本和收入两方面因素,提出了一个双面挤压的“利润挤压论”(表3)。谢尔曼认为,内生或内部因素是资本主义经济周期的主要根源,并将以往强调内生因素的理论分为两派:一派强调消费需求,另一派则强调供给成本。谢尔曼通过对投资、利润与利润率、劳动份额等各个变量的探讨,认为滞胀是供给与需求、成本和收入两方面共同决定的结果。在该理论框架下,资本主义制度本身造成的周期是滞胀产生的主要原因。即使在积极的国家干预下,也需要集中关注资本主义在周期中运行的内生力量和这种不稳定的持久性。这种持久的不稳定,特别是周期性的高失业率,只有引入民主的社会主义才可以消除。

同样作为美国激进政治经济学的开拓者和新左翼社会活动家的大卫·戈登与另两位左派学者鲍尔斯、威斯考普夫共同合作,以资本主义劳动关系为核心议题,研究了滞胀的成因。借助“公司权力费用模型”,他们剖析了美国经济增长乏力的根本原因:二战后美国公司制度以统治与服从的关系为基础,形成了僵硬的、等级化的私人特权结构。这造成了巨大的效率损失,使美国资本主义经济不堪重负。只有形成以社会关系为基础、消除经济浪费、更好地促进生产率增长的民主社会主义经济学,才能够真正摆脱萧条,推动经济复兴。
2.新剑桥学派:滞胀主因是工业垄断导致收入分配差距扩大
以卡尔多、罗宾逊为代表的新剑桥学派,试图在否定新古典综合派的基础上,重新恢复李嘉图的传统学说,建立一个以客观价值理论为基础、以分配理论为中心的理论体系。为了解释滞胀现象,该学派把世界经济分为三个部门:初级产品部门、制造业部门和服务业部门,并认为,通胀的根源在于初级产品部门和制造业部门之间的生产比例失调。卡尔多与罗宾逊认为初级产品市场是完全竞争的,其价格由市场供求决定;而工业产品市场是不完全竞争的,大部分生产都集中在大企业手中,因而价格是被操纵的,即由生产者自己决定,不由市场决定。两个市场之间的增长比例失调最终导致经济失衡:初级产品价格无论是上升还是下降,都会对工业活动起到抑制作用。当初级产品价格下降时,虽然有可能刺激工业部门吸收更多初级产品,但因为贸易条件对初级产品生产者极为不利,所以投资会减少,从而会抑制加工工业发展。当初级产品价格上升时,虽然一开始贸易条件有利于初级产品生产者,但这种有利条件并不会持续太久,因为制造业部门将通过由成本上升引起的产品价格上涨来应对初级产品价格的上涨,最终会造成总体通胀。
此外,由于垄断程度的提高,货币信用制度也使得资本家扩大投资更为方便,国民收入分配将越来越有利于利润收入者。当工人的实际工资因物价水平上涨而降低时,垄断带来的不合理收入加剧了工会与雇主在工资谈判中的斗争,工人在工会强大力量的支持下要求补偿性提高工资,这会引发物价水平的再次上涨,导致工资-价格螺旋上涨式通胀。而政府为抑制高通胀采用的紧缩性经济政策又会限制经济活动,从而引发衰退,最终形成了停滞与通胀并存的滞胀局面。
为此,新剑桥学派竭力主张收入分配领域的改革。如主张通过累进所得税制改进收入分配不均的状态;给予低收入家庭适当补助;减少用于军事等方面的支出,用以发展民用服务、环境保护和原料、材料生产等部门;提高失业者的文化技能水平,以便使他们能够有更多的就业机会;制定适应经济增长、逐渐达到消灭赤字的财政政策和预定的实际工资增长率政策;实施进口管制,发展出口品生产,增加出口,从而为国内提供更多的工作岗位。
3.新凯恩斯主义:滞胀源于劳动力市场扭曲导致工资上涨
凯恩斯主义学派本身也对滞胀提出了自己的解释。新凯恩斯主义学者区分了两种不同类型的通胀:需求拉动型和成本推动型,并认为滞胀是由后者引起的。虽然货币政策和财政政策可以用来在总需求波动的情况下稳定经济,但是在面对总供给波动时,政策效果将大大降低。在该理论框架下,20世纪70年代政府的不当干预政策、油价上涨以及工资-价格螺旋上升共同引发了滞胀现象。新凯恩斯学派有如下主要理论观点。
托宾:劳动力市场结构失衡引发滞胀。新凯恩斯主义代表人物、诺贝尔经济学奖获得者托宾,于1972年提出了“结构性失衡”的观点,即微观市场的结构性变化是引发滞胀的主要原因。由于产品生产、技术革新、部门构成、地区差别等因素造成的经济结构变化,在不同地区、不同产业中将会出现失业与空位并存的“结构性失业”现象,特别是在专业性很强的劳动力供求市场。由于彼此难以相互替代,就会出现在一部分市场存在劳动力过度供给的同时,另一部分市场处于劳动力短缺的过度需求状态。例如,在劳动力市场上缺乏计算机相关专业的技术人员,但失业的却是职业技工;而美国东部地区的劳动力难以因西部地区缺乏劳动力便主动填补空位,这最终造成了“人找工作”与“工作找人”同时并存。由于工资刚性和价格刚性的存在,虽然出现了失业,但工资并不会下降,空位的存在也加速了工资的提升,继而推动物价水平的上涨。因此,在失业与空位并存的条件下,最终会出现失业率与物价同时上升的滞胀局面。
阿克洛夫与耶伦:效率工资导致滞胀。阿克洛夫与耶伦在梳理总结效率工资模型的微观经济学基础上,解释了非自愿失业背后的原因。效率工资指企业给员工支付比市场工资水平高得多的工资,促使员工努力工作的一种激励与薪酬制度。定量地讲,企业在利润最大化水平上确定雇用工人的工资,当工资对劳动效率的弹性为1时,称它为效率工资;此时工资增加1%,劳动效率也提高1%。效率工资是单位效率上总劳动成本最小处的工资水平,它保证了总劳动成本最低。因此,效率工资理论认为,企业为了减少工人偷懒、防止员工跳槽或者为了提高劳动生产率留住工作能力强的员工,便会给雇员支付高于均衡工资的效率工资,此时即使劳动力市场供大于求,企业也不会降低工资,因为降低工资会损害效率,进而损失利润,由此导致企业外部劳动力市场上出现“非自愿失业”。另外,过高的效率工资会使商品成本增加,物价随之上涨,最终形成高工资与高失业共存的局面。
林德贝克、斯诺尔和萨默斯:失业的滞后性引致滞胀。林德贝克、斯诺尔、萨默斯等人以“内部人-外部人”模型为基础,通过提出失业滞后理论来解释滞胀的成因。由于遣散费、雇用过程中的支出及企业特定的培训等劳动力流动成本的存在,使得降低工资的所得不足以补偿转换成本,因此企业不愿意使用没有经验的外部人,而倾向于继续使用工资高但有经验的内部人。同时,内部人也会利用工会等组织来尽量减少其他人员的进入,这使得尽管许多失业工人愿意以较低的工资接受工作机会,但是劳动力市场并没有出现任何工资出价过低的情况,最终导致市场失灵,即工资不是根据劳动力市场的需求或偏好确定的。当出现扩张性经济政策使总需求增加,只有内部人都被雇用完以后仍对劳动力有需求时,企业才会雇用外部人。由于外部人不能对工资调整施加有效影响,所以长期失业会增加并持续,引发高失业与高通胀并存。
4.供给学派:庞大的财政支出和过高的税率最终导致滞胀
供给学派在汲取非凯恩斯主义经济思想,特别是芝加哥学派和新古典主义学派的理论基础上,从供给与需求的角度分析滞胀现象。他们认为,凯恩斯主义颠倒了因果关系,把需求看作经济生活中的首要因素,供给是派生的次要因素。滞胀时期的美国经济与凯恩斯分析的大萧条情况不同,需求增长不一定会造成产量增长,而只能增加货币数量、促进物价上涨,结果反而引起储蓄率和投资率的下降、技术变革的延缓。正是由于面向需求的政策,使政府总是设法改变各阶层收入悬殊的状况,以提高低收入者的需求水平,如扩大社会福利、向高收入者大量征税等。这些政策的实行,一方面打击了人们储蓄、投资和工作的积极性;另一方面降低了失业成本,使得很多人宁愿失业也不愿意从事低薪工作,从而形成自愿失业现象,难以起到刺激生产扩张和减少失业的政策效果。同时,福利支出的增加经常会导致财政赤字的扩大,政府为了弥补财政赤字通常会发行更多的货币,从而加剧了通胀,最终形成滞胀。他们认为,美国经济中的根本问题不是需求不足,而是供给不足。解决滞胀的唯一办法是提高劳动生产率以增加供给。为此,必须加强个人刺激,提高人们储蓄、投资和工作的积极性。

据说,拉弗在一张餐巾纸上非正式提出了“拉弗曲线”。该曲线说明了税率与政府税收水平之间的理论关系。拉弗曲线显示,税收收入最大化的点在0%~100%之间。从零开始,税率提高将增加政府税收:然而,在某一点之后,继续提高税率将导致税收减少。在供给学派看来,大幅度降低税率是刺激经济的主要手段。降低税率虽然在短期内政府税收会减少,但由于降低税率可以减少逃税漏税,并能刺激企业和个人的生产劳动积极性,因而税基反而会扩大,导致从长期看税收会增加。因此,降低个人所得税和公司所得税,特别是削减边际税率,是增加供给的重要手段。
5.货币学派:滞胀的根本原因在于货币供给量变化导致价格机制扭曲
货币学派代表人物弗里德曼运用适应性预期理论与自然率假说理论阐释了斜率为正的“恶化”的菲利普斯曲线,批评了凯恩斯主义,并解释了滞胀的成因。该学派的核心观点是:在经济活动中,货币扮演着最重要的角色,通胀的原因就是货币发行过多,货币供给量在短期对国家产出、在长期对物价水平都有巨大影响。货币学派认为,政府的角色是通过中央银行调控在经济体中流通的货币数量,除此之外,不需要干预经济活动。
弗里德曼在解释滞胀现象时引入了预期的因素。他所运用的预期概念是“适应性预期”,即人们根据过去的经验形成并调整对未来的预期。弗里德曼认为,菲利普斯曲线表示的失业与通胀之间的“替换”关系,只在短期内存在,从长期看并不存在。只有在人们具有“货币幻觉”,他们预期的通胀率低于实际通胀水平,即没有意识到货币贬值的时候,凯恩斯主义的“刺激总需求”政策才有可能收到暂时的“成效”。一旦人们从经验中学习、把通胀预期调高,失业率也会回到原有水平。而政府为了维持低失业率,又不得不进一步增加货币投放。由此形成了恶性循环,从长期看,不仅充分就业不能实现,而且还会导致较高的通货膨胀。从长期看,失业率总是处在由摩擦性原因和结构性原因引起的“自然失业率”水平上,任何试图将失业率降低到“自然失业率”以下的努力,不仅是徒劳的,而且是有害的。换句话说,人们在追求“短期成效”的过程中,实际上在不知不觉地将菲利普斯曲线的位置不断地推向远离原点的方向,因而只能在更高的失业率和更高的通胀率之间去寻找新的平衡。
6.理性预期学派:国家干预导致市场机制扭曲
理性预期学派是20世纪70年代从货币学派中分化出来的一个分支。该学派继承了弗里德曼的自然失业率假说,并将弗里德曼的“适应性预期理论”修改为“理性预期假说”,在此基础上否定了宏观经济政策的有效性。萨金特在《理性预期与通货膨胀》一文中引入了关于德国恶性通胀的例子,在此基础上加入了“理性预期假说”,认为价格水平取决于预期本期及未来所有货币供给量的总和,因此通胀率取决于人们对货币政策的预期。也就是说,不管中央银行实际的货币政策如何,只要人们预期到了扩张性政策,通胀便会发生。
此外,由于政府对经济信息的反应不如公众那样及时,政府决策不可能像个人决策那样灵活,因此政府任何一项稳定经济的政策措施,都会被公众的合理预期抵消,成为无效措施,并最终迫使政府放弃政策的实施。在理性预期学派看来,正是二战后主要发达国家政府长时间滥用凯恩斯主义的需求管理政策对经济进行干预,扭曲了市场机制的作用,不仅没能减少失业,反而还引发了通胀,从而造成了滞胀。
7.奥地利学派:完全自由的市场经济可以避免滞胀
奥地利学派是近代边际效用学派中的最主要分支,它强调价格机制的自发组织力量,主张经济自由,并认为商业贸易所受强制最小化是确保经济长期稳定和民生发展的最有效方式,并反对理想化数学建模的分析方法。在奥地利学派的自由市场中是不会出现滞胀的。该学派将政府对经济的干预行为分为直接干预和间接干预:所谓直接干预是指用政策性指令指导经济发展,从产业结构到企业薪酬;所谓间接干预是给予人民大量与本国GDP发展水平不相匹配的福利、补贴等。这些与经济发展不相称的财富几乎都是通过举债的方式获得,用增加未来的负担换取一时的痛快。同时,这些财富或购买力流入市场,使许多本该被淘汰的企业能够苟延残喘,成为“僵尸企业”;这种表面繁荣又进一步吸引更多资金进入这些产业和企业,导致市场始终难以出清,新的经济增长点难以发展起来。
奥地利学派的代表人物哈耶克反对以过于宽松的货币供给人为制造虚假繁荣,他认为人为的过于宽松的货币供给会导致相对价格的扭曲,使得价格无法反映资源的稀缺程度和供求的真实情况。他坚决反对刺激消费需求、提供公共工程和维持价格水平的宏观经济政策。面对萧条,他认为政府采取的任何政策效果都不会太好,哈耶克甚至主张取消中央银行,通过市场竞争来决定货币供给。奥地利学派的拥护者弗兰克·肖斯塔克认为,凭空创造新的货币对新货币的创造者和早期接受者有利,而对后期接受者不利;货币的创造不是财富的创造,它只是让早期的货币接受者在资源、商品和服务上胜过后期的接受者。由于财富的实际生产者通常是后期接受者,所以货币供应量的增加使得财富的形成被削弱,破坏了经济增长的速度,最终使价格上升和经济停滞的局面并存。
8.争论焦点和分歧所在
总而言之,各派学者围绕滞胀成因各执己见。除冷战因素和石油危机等外因论以外,主要围绕以下几个核心问题展开讨论。
(1)政治(变革)和经济(改革)。偏左的学派比较强调长期因素和制度因素,认为滞胀是资本主义固有矛盾的总爆发,不可避免;主张只有对资本主义政治制度与产权制度进行彻底的政治变革,才有可能从根本上避免危机的再次出现。
而偏右的学派则比较强调短期因素和政策因素,认为滞胀只是一系列社会经济政策失误造成的,因而是可以克服的。滞胀可以通过一系列政策调整和经济改革得到解决。
(2)政府(作用)与市场(机制)。偏左的学派更倾向于从市场经济的缺陷角度进行分析,强调政府在面对危机时应当发挥重要作用。对新凯恩斯主义者而言,经济在短期内会偏离长期均衡水平,而且货币政策和财政政策对真实经济变量有切实影响,因此政府为稳定经济进行干预是必须的,也是有效的,尤其是当经济处于深度衰退时。
而偏右的学派则更倾向于技术性分析,强调市场自主调节。对货币主义者而言,市场具有自我稳定的能力,人为干预会破坏其固有的稳定机制,所谓的“稳定政策”很可能增加而不是减少不稳定性,只有自由市场在资源配置上才是有效率的。
(3)(社会)公平与(经济)效率。偏左的学派更加强调公平因素,认为是社会不公导致了滞胀的形成。侧重分配问题的新剑桥学派认为垄断是造成滞胀困局的主要原因,主张反垄断和趋向平等的分配政策可以带领经济走出滞胀,避免危机再次发生。
而偏右的学派更加强调效率因素,认为是效率下降导致了滞胀的发生。在新古典主义学派看来,预期在经济运行中起着至关重要的作用。要形成稳定的预期首先需要长期稳定、一以贯之的宏观政策;预期管理是政府的长期任务,宏观政策的时间不一致性将深远地影响人们的通胀预期及政策解读,最终使国民经济陷入滞胀困境。
主要发达国家滞胀的应对经验
20世纪80年代,美、英、德、日等主要发达国家为克服高失业、高通胀并存的滞胀局面,均采取了积极的改革措施和政策调整,大力推动供给侧结构性改革,全面调整宏观经济政策,终于从80年代中期开始纷纷走出滞胀泥潭,各国的应对经验值得认真总结和酌情借鉴。
1.美国:紧缩货币政策,缩减政府职能
为应对持续十年之久的滞胀局面,里根政府上台后便根据供给学派和货币主义的政策主张推出了经济复兴计划,在坚定支持美联储严格控制货币供给的同时,大力推进减税、减支和减少政府干预的经济政策和改革措施,重新调整政府与市场、政府与国民的关系。主要措施如下:
(1)紧缩货币供给,抑制通货膨胀。里根总统力挺美联储主席保罗·沃尔克大幅提升银行利率,以缩减货币供给。即使利率过高有触发经济危机的风险,美联储也绝不放松从紧的货币政策。稳定的货币供给稳定了市场预期,终于使通胀率下降到1984年的3.8%。在紧缩货币供给的过程中,美国经济于1981年7月出现急剧衰退,但是美联储仍然坚持紧缩政策直至改革效果显现、经济开始复苏。
(2)削减财政支出、调整支出结构,减少政府管制和行政干预。里根认为,滞胀的直接原因是政府职能过度膨胀,他在总统就职典礼上就明确指出:“政府不是解决问题的方法,政府本身才是问题所在。”弗里德曼用历任总统任期内每年联邦政府公文数量的变化来说明里根政府的政策取向:20世纪60年代以后,历任总统每年发布的联邦政府公文数量一直都在持续大幅增加,但里根上任后增幅明显降低。据估计,在改革的头两年因公文减少而节约的工作量就达到3亿个工作小时,而改革为政府、企业和消费者节约的支出在十年中达到1500亿美元。
里根对政府管制的改革措施主要有三:一是停止价格控制。里根政府下令停止对石油价格的控制,以恢复美国在石油生产和勘探领域的市场动力。二是放松行业管制。里根政府先后放松了航空、铁路、汽车、运输、电信、有线电视、经纪业、天然气等诸多行业的管制。具体而言:暂停已经制定但尚未执行的一切规章条例,并成立以副总统老布什为首的总统特别工作小组;放宽包括能源政策在内的政府管制,把一部分管制权由联邦政府下放给州政府和地方政府;取消民主党政府对工资和物价的管制;督促国会颁布新的银行法案,放宽对金融市场的利率管制。三是改革社保制度。由于意识到过去通过零敲碎打逐步形成的社会福利支出总量增长过快,里根指派艾伦·格林斯潘负责领导社会福利改革,制定了减缓社会福利支出计划,主要涉及失业保障、新生儿家庭补贴、医疗保健、学生营养补贴、住房补贴等200个福利项目,改革目标是让这套制度能够在接下来的50~70年内不会超出财政负担能力。1983年《社会保障修订法案》的颁布还促成了以401(k)为代表的补充养老金的发展,在减少财政支出的同时,改革了社保制度,调整了社保结构,完善了社保体系,提高了总体保障能力。
里根政府的放松管制等改革措施,减少了政府干预,取得了显著成效,使得美国的生产率得到大幅提高。《华尔街日报》统计显示,里根政府执政的第一个任期内,制造业劳动生产率年均增长3.8%,为二战后最好时期。
(3)实行结构性减税,刺激储蓄、投资和工作的积极性。为适应财政支出的减少,同时也是为了提高投资者投资和劳动者工作的积极性,里根政府通过采取结构性减税措施,降低个人所得税和企业所得税税率,降低边际税率。例如,所得税最高税率从80年代初的70%下调至1982年的28%。里根的减税措施主要通过两部相关法案:一是1981年的《经济复兴法案》,主要包括:降低个人所得税、企业所得税、资本利得税,同时还增加了企业所得税的抵扣。二是1986年的《税收改革法案》,不仅涉及个人所得税和企业所得税,更为重要的是彻底改革了美国整体税制结构,包括削减税收优惠、合并税基、简化税收征管等,改革后的美国税制体系一直延续至今。
(4)落实和修订《拜杜法案》,引发中小企业创新浪潮。在《拜杜法案》出台以前,美国的专利政策奉行“谁出资,谁拥有”的原则。这导致科研机构与政府部门双方都缺乏动力推动科研成果的商业转化,截至1980年,联邦政府持有专利近2.8万项,但是获得商业转化的不到5%。
对此,1980年出台并经多次修订的《拜杜法案》做出了新的规定:默认政府资助研发成果的所有权由大学等科研机构保留;同时,大学等科研机构应积极推进研发成果的商业转化,并与发明人分享成果转化的收益。一旦发现企业未能在规定期限内实现市场化开发,大学等科研机构还有权收回专利的商业开发权。由于大学等科研机构获得了收益权,于是便有了内在动力推动科研成果的商业转化;同时,又由于大学等科研机构拥有懂技术的专业人员,所以也有了推动科研成果商业转化的能力。此外,通过修改相关法律,企业可以只需购买该项技术的商业开发权,而无须再购买完整的技术所有权。商业开发权与技术所有权的分离大幅降低了技术转让费用,使得广大中小企业也具备了购买能力,并成为技术成果商业转化的主体。这使得许多新的技术转移办公室在大学相继成立,并纷纷加入大学技术管理协会(AUTM)。大学技术管理协会的成员数量从1989年的691个增至1999年的2178个。而在创新立法浪潮兴起的前一年,即1979年,该协会的会员数仅为113个。
值得一提的是,由于中小企业把有限资金中的大部分用在了技术转化方面,因此没有能力再大规模量产这些创新出来的产品,于是便外包到东亚地区进行生产,然后再向全世界销售。在中国启动改革开放,后又加入WTO(世界贸易组织),以及中美两国关系不断升温的背景下,终于形成了“美国创新,中国生产,世界销售”的全球化新格局,成为过去多年,中美两国实现互利双赢、世界经济实现快速增长的动力源泉。
上述一系列“政策组合拳”的成效十分显著,在打破通胀预期的同时,提高了社会劳动生产率,使美国经济于1982年12月开始走出滞胀泥潭,GDP开始呈正增长,并在80年代中期一度达到8%的高位;同时,失业率于1988年底回落到5.3%,通胀率也下降到3%~4%的较低水平。1982—1999年,美国经济持续增长65个月,被称为“20世纪最持久的繁荣阶段”。
应当承认,里根经济政策的后果之一就是在提高效率的同时开始拉大贫富差距。收入最高的1%美国人,税前收入占比从1979年的9.0%上升到1986年13.8%,然后在1989年下降到12.3%。税后这一比例从1979年的7.4%上升到1986年的12.8%,然后在1989年下降到 11.0%。但由于当时所有阶层的收入都得到了提高,包括最底层的贫穷人口也提升了6%(美国普查局,1996),因此这一政策的副作用在当时并未引发太大的社会不满。
此外,里根执政期间,美国通过国内外借贷来弥补联邦预算赤字(主要由军费大量扩张造成),将国债规模从9970亿美元增加到2.85万亿美元。这导致美国从世界上最大的债权国转变为最大的债务国。
2.英国:从需求侧刺激转向供给侧改革
20世纪70年代,英国在长期奉行凯恩斯主义的需求侧刺激政策失效以后,深陷滞胀泥潭不能自拔。撒切尔夫人执政以后,为了控制高通胀而采取紧缩的货币政策,并大力压缩国有资本经营范围,释放民营资本活力,削减政府福利开支,以提高生产效率,从而使英国经济逐渐走出滞胀泥潭。
(1)框定政府边界,释放市场活力。撒切尔夫人执政以后,首先将宏观经济政策思路从需求管理转向供给管理,主要目标由先前的充分就业转向控制通胀,严格实行货币紧缩政策,大力压缩公共开支。同时,框定政府边界,推行民营化政策:一是通过出售国有资产将一些可市场化领域的经营主体从公共部门转向私人部门;二是放松行业管制,打破国家对部分产业的垄断格局,取消新企业进入的行政法规壁垒;三是通过特许招标、合同承包等方式,鼓励私人部门提供可市场化的产品或服务。同时,在民营化过程中,就方案设计、国企股票定价与发行方法、全程审计介入等都建立了一整套严格的法治化程序和民主化规则,在议会通过《竞争法案》的同时,还专门设立国有企业特别委员会,加强已有的国有企业顾主委员会,对政府有关部门和国有企业提出质询,并检查它们所承诺措施的具体落实情况,以避免腐败问题和“国有资产流失”。
(2)减少政府职能,强化个人和企业责任。1979年,撒切尔首相着手改造积重难返的社会福利体系。一是在社会保障领域,大力削减社会福利支出,调整相关支出结构,改变以往的“普遍性原则”,实施“选择性原则”,使社会福利真正起到帮助穷人的作用,而不再是简单的平均分配;二是在教育和医疗部门引入竞争机制,酌情推进市场化改革,大力提倡和鼓励社会福利事业民营化;三是在住房领域采取“国家后撤”的政策,减少由政府提供的住房,减少住房补贴,规定即使最贫困的家庭也必须负担房租的20%。
(3)大力压缩地方财政权力,将部分公共服务推向市场。由于英国地方政府过度膨胀导致地方财政支出过于庞大,所以,与里根政府的分权式改革不同,撒切尔首相主要从三个方面削弱地方政府权力:一是控制地方政府财政。1980年,英国议会通过了《地方政府计划与土地条例》,以控制中央政府对地方政府的财政拨款和地方政府的财政支出。在其三届任期中,中央政府对地方政府的财政控制逐渐加强,地方政府的财政自主权被逐步削弱。中央拨款占地方财政的比例由1978年的61%下降到1987年的46%,1990—1991年度进一步下降到38%。二是推动地方公用事业民营化。其中包括:出售地方政府拥有的公有资产;在地方公用事业中引进私人企业;把市场原则引入公用事业,强化竞争机制。三是推行公共部门内部社会化改革。内部社会化改革主要是将竞争机制和市场原则引入以往市场资本很难深入的公共领域,主要包括教育和国民医疗保健体系,从而削弱了地方政府对这些服务领域的过度控制;四是推动社会保障体系多元化,1986年的《社会保障法案》允许保险公司等金融中介提供“个人养老计划”来取代退休年金保单,从此雇员不能再被强制要求加入或保留雇主职业养老金计划。
(4)依托民主法治,推进工会改革。与苏联东欧等社会主义国家官办工会组织形同虚设正好相反,二战后英美等发达国家的工会力量日益强大,工会权力过度膨胀,罢工浪潮此起彼伏,以致到达阻碍效率提高、妨碍经济发展、危及社会稳定的地步。于是,撒切尔首相十分重视以法律手段对工会进行钳制,对罢工加以限制。1980年颁布的《就业法案》,限制工会在劳资行动中的豁免权,废除组织罢工的工会官员的豁免权;如果雇主同时解雇所有参加罢工的雇员,被解雇者将不得再以不公平解雇为由要求雇主给予赔偿。1982年《就业法案》规定,只有在工人和其雇主之间发生的、主要涉及工资和就业条件的劳资纠纷方面,工会才有可能获得豁免权;而具有政治目的的纠纷不再享有豁免权。对于涉及非法的罢工纠察行为、非法的罢工附属行动以及将全员入会的要求强加于雇主以及工会策划的行动,因超出了工会活动的范围,故取消工会的豁免权,工会对自己的行动要负法律责任。这使得工会及其行为自1906年以来首次被置于法律监督之下。
撒切尔首相的一系列强有力改革,终于使英国经济逐步走出了滞胀,但由于她对工会以及罢工的强硬态度,导致下层民众的不满和党内矛盾的激化,最终迫使撒切尔夫人因党内斗争失利而黯然下台。
3.联邦德国:强化货币政策独立性,推进财政结构性改革
联邦德国在长期实行凯恩斯主义的需求侧刺激政策失效以后,也陷入了低增长、高通胀的滞胀困境。对此,联邦德国开展了有关经济政策范式的大讨论。大讨论改变了政策重心,使联邦德国的宏观经济政策重新回到艾哈德时代提倡的“秩序自由主义”导向。
“秩序自由主义”作为德国现今社会市场经济制度的理论基础,首先由瓦尔特·欧肯在1939年的《国民经济学基础》一书中提出。其主要思想为:政府的任务是为自由竞争创建一个监管框架,在这一框架内,所有主体的自由都应当受到保护。此外,经济政策应保持稳定,具有可预测性,让公众建立起对经济政策的信任,以便让竞争环境中的企业家能够拥有“长期主义”,做出长远规划,从而使德国经济实现可持续繁荣。
1982年,科尔政府在“从更多国家到更多市场”的口号下,宣布回归“社会市场经济”,重建竞争秩序:一方面,赋予价格稳定以优先地位;另一方面,通过削减财政赤字、减税和税制改革,缩减社会福利支出,推行民营化,减少政府管制,以及推动欧洲一体化等措施促进市场竞争。
(1)强化货币政策独立性,坚持以稳定币值为首要目标。在货币政策方面,德意志联邦银行(中央银行)始终独立制定货币政策,坚持以稳定货币价值为首要目标。这是联邦德国在滞胀期间通胀率相对较低的一个重要原因。在整个滞胀时期,联邦德国的通胀率基本上没有超过8%。经济学家乌波尔在《德意志联邦银行的独立性:一个成功的故事》一文中指出,这在很大程度上要归功于中央银行的独立性以及对价格稳定目标的坚守。
关于央行独立性问题早在1957年德意志联邦银行设立之初就被写入《联邦银行法》。联邦银行在履行其任务时具有法律独立性,不受国家、议会或任何其他机构的指示和约束。联邦银行的首要任务是稳定货币价值,且仅在不影响其首要任务的前提下,才有支持联邦政府经济政策的义务。德意志联邦银行实际拥有的独立性为各国之最,其主要原因在于德国人善于吸取历史上恶性通胀的惨痛教训。
德意志联邦银行的独立性主要分为四个层次:一是机构独立性,全面禁止国家或超国家机构,如政府、议会等向联邦银行发布指令;二是功能独立性,包括目标独立性和工具独立性,其中目标独立性意味着德意志联邦银行能够自主决定货币政策的最终目标,工具独立性指德意志联邦银行能够自主决定实现其货币政策目标的工具;三是财务独立性,德意志联邦银行能够自由和独立地处置其财务资源,且不受任何方式和借口左右,也不受迫为政府赤字融资。四是人员独立性,德意志联邦银行可以自行决定人员任命、任命程序、任免条件以及任期等。
中央银行独立性与通货膨胀之间的负相关关系早已被大量的学术研究证实。赫尔格·贝格(Helge Berger)等人对2000年之前的35个实证研究结果进行了总结分析,结果显示,1955—1988年16个发达国家的通胀率和央行独立性之间存在着十分显著的负相关性。
20世纪70年代初布雷顿森林体系崩溃以后,德意志联邦银行重新获得了控制货币供给量的自主权。从1975年开始,德意志联邦银行采取每年公布货币供给量目标的办法来落实价格稳定这一货币政策首要目标。1979—1981年,德意志联邦银行借助减少再贴现额度、提高存款准备金率和提高基准利率等紧缩政策来应对通胀压力,成功地使通胀率从1982年的5.3%逐渐下降至1985年的2.2%。通胀压力缓解和通胀下行趋势显现之后,德意志联邦银行于1983年开始转为实施中性的货币政策,以维持价格稳定。1986年以后,经济强劲复苏和资本大量流入导致联邦德国通胀风险若隐若现。为提前预防通胀,德意志联邦银行从1988年开始重新收紧货币政策,基准利率于1989年被调高至1982年以后的最高水平。在这一系列政策措施的努力下,整个80年代,联邦德国较好地控制了通胀水平,尽管1989年一度上升到2.8%,但仍然远低于其他发达国家4.3%的平均水平。
(2)调整财政支出结构,重新实现财政平衡。联邦德国整顿财政的着眼点不是提高税率,而是致力于借助严格的节约开支来降低政府支出占经济总量的比例,使公共财政支出扩张不高于名义GDP增加,从而降低公共负债,保障联邦德国的长期竞争力。社会福利是导致政府支出与公共债务上升的主要因素,因此,财政整顿的主要任务是改革社会保障体系与削减公共服务支出。
科尔政府首先整顿的是失业保险赤字:一方面提高雇员的缴费水平;另一方面削减公共部门失业金的支出。1983年的新立法将劳工局为失业人员缴纳的社保和养老金降至此前的70%。与此同时,失业金开始与缴费期限挂钩,领取失业金的期限被缩短,领取额度也从原工资的100%降到68%。在养老保险方面,科尔政府引入了个人医疗保险缴费,使公共养老金支出稳步下降。此外,科尔政府还缩减了其他社会福利领域的支出,特别是在教育、促进就业、社会援助等方面。1982—1990年,社会福利支出比率从33%下降到29%。
1981—1985年,德国联邦政府将财政赤字从近380亿马克降至230亿马克,财政支出从1982年占GDP的47.5%下降到1989年的43.1%。财政收支状况得到较大改善,从1982年占GDP比重的-3.4%(财政赤字)转变为1989年占GDP比重的0.1%(财政盈余)。
(3)通过民营化让国家退出经济活动,恢复市场自由竞争。与英国等其他发达国家主要出于财政预算考虑进行的民营化不同,联邦德国的民营化改革更多是出于对市场经济的坚定信念,并且明确了民营企业活动相对于国有企业活动、私有财产相对于国有财产的优先权,从而极大地改善了联邦德国的市场竞争环境,激励了企业家的创新精神,同时还减轻了国家的财政负担。80年代,德国联邦政府几乎剥离了所有大型企业的国有股权。到1990年初,国家直接参股的500强企业从约90家减少到9家,间接持股的企业则从959家减少至337家。联邦德国的民营化做法不同于英国,它仅仅是减少国家在企业中的股份,而不是改变企业的法律地位,因为这些企业本来就是以私法形式构成的。
(4)降低个税和企业税,释放私人部门的经济活力。德国联邦政府税改的核心是简化税收程序和降低企业税率,促进经济主体集中精力参与市场竞争。税收改革措施包括:引入线性累进税,减轻中产阶层负担;提升基本免税额;将最低与最高税率分别降低3%;将企业所得税税率从58%降至50%。
在营商环境得到改善、经济开始复苏的基础上,为进一步提高企业竞争力,德国联邦政府通过“三步走”的减税法规,分别于1986年、1988年和1990年实施了税收改革。1986年,联邦德国改革了工资税与所得税,减税规模约为100亿马克,缩短了经营设施建筑物的计提周期,减税规模约为40亿马克。1988年第二次和1990年第三次减税的规模分别为142亿和390亿马克。1986—1990年,减税政策使纳税人每年的税收负担减少约670亿马克,相当于GDP的2.5%。
(5)人口结构变化、外需逐步复苏以及技术创新投资也促进了联邦德国在20世纪80年代的经济复兴。首先,联邦德国战后婴儿潮出生的人口于80年代开始涌入劳动力市场,在这一时期,联邦德国的老龄化趋势有所放缓;其次,80年代中后期,世界经济复苏也为作为出口和制造业大国的联邦德国提供了经济增长动力;最后,联邦德国在六七十年代虽然经济出现滞胀,但由于政府对技术创新投资的力度一直很大,因而在80年代内外需恢复、市场活力重新释放后,能够迅速重拾经济增长。
4.日本:推动政策转型,优化产业结构
日本在第一次石油危机时,由于央行加息过晚,使得通胀率上涨23.3%,通胀预期在10%以上高位徘徊;经济增长速度也受到很大影响,一度跌至-0.2%,最终形成滞胀。第二次石油危机时,日本政府和央行吸取了上一次的教训,及时采取紧缩政策进行“危机管理”,加息行动明显提速,虽然物价仍然上涨了7.8%,但由于货币政策紧缩及时,所以避免了输入性通胀和国内通胀预期叠加导致的物价更快上涨。与此同时,日本政府开始弱化产业政策,强化竞争政策,调整产业结构,倒逼产业升级,并大力推进“技术立国”战略。日本为克服滞胀采取的主要政策措施和改革举措如下:
(1)货币政策及时紧缩,财政政策依赖国债。1973—1974年,为应对通胀的快速上升,日本央行采取了严格的货币紧缩政策,连续5次上调存款准备金率及官方贴现率。与此同时,由于企业经营状况恶化,导致法人税、所得税收入减少,日本政府不得不从1975年开始大量发行赤字国债。与高速增长时期基本保持财政收支平衡形成鲜明对照的是,滞胀时期日本财政对国债的依赖程度迅速提高,国债依存度在1979年达到了34.7%。
由于日本在70年代滞胀时期,尤其是第二次石油危机时,经济表现略好于其他发达国家,从高速增长转变为“适度增长”。因此从1980年开始,日本央行在日元不断升值的背景下不断放松银根,将贴现率从1980年的9%降至1989年的历史最低值2.5%。利率大幅走低推动了资产市场的短期繁荣。
日经指数从1982年10月1日的阶段性最低点6850点上涨到1989年12月29日的历史最高点38916点,涨幅达468%;1984—1988年,东京都宅基地的资产额由149万亿日元升至529万亿日元,增加2.6倍;东京地价上涨传导至大阪,再传导至名古屋;1986—1991年,日本六大城市地价上涨了2.07倍,复合年均增长率(CAGR)为25.2%。直到1989年3月,由于担心经济过热和通货膨胀,日本央行才开始连续5次提高贴现率,将贴现率从最低时的2.5%提高到6%,加之1990年3月,负责金融监管的大藏省(现更名为财务省)推出了不动产贷款总量控制政策,即规定银行对不动产贷款时,增长率不得超过其贷款总量增长率。不动产贷款总量限制政策导致银行贷款同比缩减85%,由9.5万亿日元降至1.4万亿日元;与此同时,日本政府还酝酿出台新的房产税并于1992年开始实施,于是,日本股市和房地产价格双双出现快速下跌,“平成泡沫”随之破裂。
(2)弱化产业政策,强化竞争政策,推进国有企业民营化。产业政策曾经在日本经济政策体系中居于首要地位。日本在不同时期制定过不同的产业政策。二战结束时通过“倾斜生产方式”培育煤炭产业和钢铁业,以及后来通过培育重化工业实现高速增长,产业政策的确发挥过重要作用。但是在应对石油危机和滞胀困局的过程中,日本开始通过产业政策转型来推动产业结构调整。
日本产业政策的转型主要包括两个方面:一是产业政策自身的转型;二是产业政策向竞争政策转型。
首先,在产业政策自身转型方面,主要体现在:从刚性产业政策转向柔性产业政策;从纵向产业政策转向横向产业政策;从显性产业政策转向隐性产业政策;从选择性产业政策转向功能性产业政策;从倾斜性产业政策转向竞争性产业政策。
其次,在产业政策向竞争政策转型方面,石油危机爆发后,日本国内出现了前所未有的通货膨胀,价格飞速上涨,许多供应商急于组建非法卡特尔以便规避风险和从中谋利。负责竞争政策(反垄断)的“日本公平贸易委员会”很快就发现了这一现象,并立即发出指令及时叫停。1974年,日本公平贸易委员会对参与石油产品价格卡特尔的11家石油批发商及其管理人员提出了刑事指控。随后又通过修订《反垄断法》来强化竞争政策,采取措施加强《反垄断法》的结构性规定,如加强对企业合并的监管力度,并对《反垄断法》豁免的领域进行了重新审查。
在日美贸易摩擦不断加剧的大背景下,为了维护日美经济关系的正常发展,日本政府基本接受了美方提出的限制性要求,并以此来推动国内产业政策的转型和竞争政策的强化。1979年4月,关贸总协定东京回合协议达成,日本政府再次确认了维持自由贸易体系的坚定决心,并承诺继续努力减少关税和非关税壁垒。日本上下不仅形成了继续坚持扩大开放的官民共识,而且也达成了大力推进竞争政策的社会共识。
20世纪80年代,尤其是中曾根康弘上台以后,大力推进国有企业民营化改革。日本历史上曾经拥有大量的垄断性国有企业或者公营事业单位,往往因经营效率低下而产生巨大亏损,并形成了巨大的国家财政负担。中曾根康弘出任首相后,开始对这些过去曾被认为是公共领域的“公社”(即公有企业)进行民营化改革,重点推进“三公社”民营化,即电信电话公社、国有铁路公社以及烟草专卖公社。
中曾根政府首先于80年代初启动了日本电信电话公社的股份制改革和上市进程,并于1984年12月通过《电信电话股份公司法》《电信通信事业法》《相关法律整备法》三部法案。随后,日本政府又重点对日本国有铁路公社进行了彻底分拆和民营化改革,1983年6月,日本政府成立了“国铁再建监理委员会”,讨论国有铁路民营化的具体问题,经过反复的讨论和审议,1986年11月,日本国会通过包括《日本国有铁路改革法》在内的《国有铁路改革关联法》。一方面,民营化使企业经营状况得到明显改善,经营效率得到明显提高,公司为适应市场竞争环境开始启动投放广告等市场行为,国铁改革实施以后,在服务质量大幅提高的同时,很快实现了扭亏为盈;另一方面,立法过程中的反复商议与民主监督,在推动社会形成改革共识的同时,也确保了日本民营化的公开公正,避免了国有资产在转让过程中的暗箱操作、防止了国有财产流失。
与此同时,日本政府还推动了金融自由化改革。1985年《广场协议》签署后,日本为扩大内需实行了宽松的货币政策,与此同时,日本政府还推出了一系列金融自由化改革措施,包括放弃“长短分离”“内外分离”等传统做法。在金融自由化与宽松货币政策双重刺激的背景下,上述公有企业改制上市带动了股票价格的快速上涨,进而带动了房地产等资产价格的快速上涨。这一方面使日本经济很快走出了滞胀困境,并迎来了80年代后半期的经济繁荣;另一方面也促成了巨大的“平成泡沫”,为90年代末的金融危机埋下了隐患。
(3)调整产业结构,从“重厚长大”转向“轻薄短小”。20世纪70年代,在石油危机和日美贸易战的双重压力下,日本政府开始通过产业政策转型,利用美国压力,倒逼本国的产业结构转型升级。
70年代初,由于日本对美贸易持续多年呈现顺差,尤其是日本物美价廉的纤维产品大量出口到美国,使得美国的相关企业纷纷破产,大量工人下岗失业,于是,美国政府官员在选民的压力下,要求日本政府自主限制对美国的纤维产品出口,日美贸易摩擦不断升级。面对美国压力,日本通产省官员想的只是“如何保护日本的民族产业”,而日本的政治家想的则是如何把冲绳岛“拿回来”。通过反复谈判,日本政府决定“自主限制”对美国的纤维产品出口,因而导致纤维产业在日本彻底消亡,却换来了冲绳岛的“回归”,故在日本有“用线(纤维产品)换绳子(冲绳岛)”之说。不仅如此,日本政府还借助美国的外压,倒逼国内经济改革和产业结构调整,从“重厚长大”(高耗能的重化工产业和原始的纤维产业)的产业结构,升级为“轻薄短小”(电子信息产业等高科技产业),亦称“从吨的经济到克的经济转变”。
在这一时期内,日本的重耗能产业受到了有效抑制,新兴产业得到迅速发展。钢铁生产指数从1973年的100下降到1983年的大约92;而机械与装备制造业指数则从1973年的100上升到1983年的166。与此同时,第三产业也得到了快速发展,商业和服务业占GDP的比重从1973年的51.9%上升到1982年的58.3%。
(4)推动社保体系改革,注重公平与财政平衡。日本在滞胀期间开展了以压缩福利支出为目标的社会福利制度及相关行政体制改革,不断调整国家、企业和个人在社会保障事务上的权利义务分配,减少财政负担。首先,废除了老年人免费医疗制度,恢复了老年人医疗费的部分自费负担。其次,实行福利服务的分权化与社会化改革,由国家包办型转向国家、民间互补型。日本社会保障制度更加重视企业、社区、家庭、个人的作用,降低了各种福利设施的国库负担率,将一些原本由中央政府机构管理的社会福利事务下移至地方自治体(地方政府),地方自治体的福利事务则可委托社会性福利机构办理。同时,对从事社会服务的人员实施资格认证制度,以监督和规范福利服务行为。最后,1974年日本国会颁布了《雇佣保险法》以替代原来的《失业保险法》,并以此来防止失业、促进就业。在保留“失业救济金”的同时,把建立职业培训机构、加强职业培训指导、开发人力资源作为防止失业和促进再就业的重要举措。
(5)确立“技术立国”基本国策,鼓励技术创新研发投入。1980年以前,日本通过模仿、引进战略,为技术和经济的发展带来了很多实际好处:首先,通过重点引进电力、钢铁、机械、石油化工等方面的技术,有力地促进了日本重化工的发展;其次,通过引进美国、西欧的耐用消费品工业技术,加快了经济增长,改善了人民生活;最后,利用美苏冷战形势,大量引进和模仿美国为军事需要开发的各种高新技术和军转民技术。
然而,随着日本与欧美国家之间的技术差距日益缩小,经济摩擦不断激化,引进新技术的困难日渐增大,进而促进了日本的国内研发,“技术立国”战略作为日本国策应运而生。
1980年3月,日本“产业结构审议会”向通产省提交了《八十年代通商产业政策》咨询报告,其中“技术立国”作为基本国策被正式提出。“技术立国”的政策目标是将日本从模仿与追随的“文明开化时代”走向独创与先导的“文明开拓时代”。
在技术立国国策的指引下,日本的技术开发费用占GDP的比重从20世纪80年代初的1.7%提高到80年代末的3%。同时,日本还提出要有重点地扶植一系列新技术的开发,并形成适于技术创新的研发体制和大力培养富有创新精神的优秀人才。
特别需要指出的是,随着技术立国方针的确立,官产学合作获得进一步强调与重视。研发投资逐渐以民间企业为主力。根据1983年度《科学技术白皮书》,在研发投资中,民企投资占到了76.3%,而政府投资仅占23.6%。
20世纪90年代中期以后,为适应人口老龄化加剧、产业空洞化、赶超战略效力减退以及改善国家形象的需要,日本进一步将“技术立国”战略转变为“科技创新立国”战略。1995年11月,日本国会一致通过了《科学技术基本法》,并在该法的提案理由说明书等文件中,明确将“科技创新立国”作为新的基本国策。
5.小结:各国供给侧结构性改革的共同特点
从各国应对“滞胀”的成功经验中,似乎可以总结出一些共性特点:紧货币,减财税,改社保,松管制,民营化,促创新,以及法治化。
首先,紧货币为的是抑制通货膨胀,并确保价格信号的相对稳定,从而为各项改革措施的推进提供稳定的宏观经济环境,为企业经营者提供稳定的市场预期。
其次,减财税和改社保都是为了减少政府对市场主体的过度干预,减轻政府和企业的沉重负担,保障公平的市场竞争环境。其中,改社保不仅仅是量的相对减少,更重要的是结构优化和提质增效。
再次,松管制、民营化和促创新都是为了激发民间部门的活力,增强企业竞争力,提高潜在增长率和全要素生产率。
最后,法治化为的是保障改革措施的顺利推进,并确保宏观政策的连续性和稳定性,给市场参与者以稳定的预期,以促进长期主义的形成。

《比较》第120辑(2022年第3辑)