今天很高兴有机会来到中国经济50人论坛《长安讲坛》和大家交流,我今天讲的题目是“新一轮工业革命和中国制造强国战略”。今天谈这个题目比较应景,明天正好是《中国制造2025》颁布两周年。2015年5月19号颁布《中国制造2025》,意味着中国开始全面部署实施制造强国战略。两年来,国家围绕《中国制造2025》又颁布了一系列相关政策,从部署转入到全面实施的新阶段。
《中国制造2025》的提出,是基于中国的制造业发展的现状,同时也是应对新一轮工业革命制定的一个工业强国战略。今天谈三个问题:第一是新工业革命的背景。第二是新工业革命对我国的影响。第三是制造强国战略与《中国制造2025》的实施。
第一个问题,新工业革命提出的背景
新工业革命的提出是2008年国际金融危机以后,英美一些学者发表了一批文献,研究总结世界技术变革趋势、制造业发展和国家竞争力等问题。2011年前后,有三篇文献对我国影响巨大,使得“第三次工业革命”在我国成为一个流行词。一是2012年《华盛顿邮报》发表的瓦德沃(Wadhwa)的“为什么中国开始担心自己的制造业了?”;二是2012年4月21日出版的英国《经济学人》杂志专题论述了全球范围内正在经历的“第三次工业革命”。“为什么中国开始担心自己的制造业了”一文的核心观点是,这些年中国依靠低成本的制造业发展很快,世界各地充斥着中国制造的产品。为什么现在中国开始担心自己的制造业?原因是世界将面临新一轮的工业革命,包括人工智能、机器人、数字制造这些技术发展,这将使中国原有的低成本劳动力竞争优势弱化。

如表1所示,为三次工业革命的划分。第一次工业革命是以传统的蒸汽机主导的时代。第二次工业革命是电动机主导的电气时代,以石油、电力等为能源,以钢铁作为主要原材料,从制造范式来说就是大批量制造。第三次工业革命,是计算机主导的信息时代。这信息时代并不是今天才出现的,它已经经历了50、60年的发展,慢慢的智能化成为了主导,新能源、新材料、互联网等技术成为主流。现在已经有人提出第四次工业革命的概念了。但是,工业革命阶段现在是第三次还是第四次并不重要,总体上概括为 “新一轮”可能更为合适。

当前最有影响的是德国提出的工业4.0,其对应了四次工业革命的划分。第一次工业革命是以水利和蒸汽驱动机器设备为主导的时代;第二次是基于劳动分工大规模的电气化生产;第三次强调的是自动化;第四次的核心是智能化,包括无人驾驶等等,它是基于信息物理系统叫CPS为基础的智能制造时代。当然这仅仅是工业的演进,而工业演进必然带来整个社会的发展和社会的变革。日本人提出所谓日本社会5.0。它的划分是,最初的狩猎社会,然后是农耕社会、工业社会,接下来是信息化社会,最后是超智能的社会。无论是工业4.0,还是社会5.0,无论是第三次工业革命,还是第四次工业革命,总体上都是新一轮工业革命。它的产生不是一天两天的事情,而是有很复杂的长期的背景。
第一个背景是发达国家的“再工业化”战略,这是一个现实背景。所谓工业化本身就是指一个国家和地区的经济结构,由农业占统治地位向工业占统治地位转变的过程,也被认为是一个国家和地区经济现代化的过程。到现在为止,已经实现工业化的国家和地区大概有30多个经济体,人口占到世界人口20%多。

按照我们党的十八大报告,到2020年中国要基本实现工业化,这对世界实现工业化进程具有颠覆性的意义。这是因为中国拥有十几亿人口,如果我们能够成为工业化国家,世界工业化国家的人口将再增加一倍。已经实现工业化的国家,随着经济服务化的趋势,往往对制造业并不是很重视。金融危机之后,他们重新认识到以制造业为主体的实体经济的战略意义,纷纷开始搞“再工业化”。也就是中国提出的制造业是立国之本、兴国之器和强国之基。“再工业化”战略,目的是寻找新的经济增长点,争取在国际竞争战略中占领一些制高点。他们推进“再工业化”战略振兴制造业,和我们作为工业化进程中国家想要强调的还不太一样。他们不仅要强调制造业产值的比例,而且主要强调制造业的信息化和制造业的服务化,通过制造业和服务业的融合、制造业与信息技术的融合来提升自己复杂产品的制造能力,快速满足消费者的个性化需求,这是所谓当今世界工业化进程的两大重要趋势。美国特朗普上任以后,也在反复强调振兴制造业,希望把制造业吸收回美国本土。
除了“再工业化”战略的现实背景外,新工业革命还有其理论背景,也就是说还有一些学术研究上的支撑。比较重要的是哈佛大学和MIT等机构的一项研究,研究表明,在过去60多年间,由生产性部门产品复杂性所反映的一国生产性能力是所有预测性经济指标中能够最好地解释国家长期增长前景的指标,国家间的生产性能力差异能够解释国家间收入差异的至少70%,而制造业中的专用设备、仪器仪表、医疗器械、化学工业和数控机床等制造业是生产性部门中产品复杂度最高的行业。这意味着,虽然制造业在发达市场经济国家经济总量中的比重不断下降,但制造业本身所蕴含的生产能力和知识积累却是关系一国经济长期发展绩效的关键。因此,制造业对于国民经济的意义,不仅仅在于该部门直接创造了多少经济价值,更体现在它对于国民经济长期增长的驱动作用。当今发达工业国家的制造业比例相对只有20%左右,比例并不高,但是却对整个国家经济长期稳定发展具有重要的战略意义。关键在于它所蕴含的生产能力和知识积累,是一个国家长期经济发展的关键。它主要的功能定位就在于创新。制造业既是创新的来源,也是创新的使用者,两方面都离不开制造业。正因为有这种理论和现实背景的支撑,美国、日本、德国等国家纷纷开始搞自己的振兴制造业的发展规划。美国提出了制造业复兴计划,德国提出了工业4.0。如下表所示为这些国家的制造业发展规划和政策措施。美国制造业复兴战略的核心可概括为“一体两翼”,它通过先进制造技术突破,以及把先进的科研能力和自己的产业优势再匹配这两个方面,最后推动全球的工业生产体系向美国技术禀赋优势的智能制造方向去转变。现在看来,未来智能制造绝对是制造业发展的重要方向,《中国制造2025》提出的也是主攻方向是智能制造。围绕这种一体两翼的战略,美国先后公布了国家制造中心创新网络,包括一系列围绕着这个项目的基金和一些相应的开放性的平台,鼓励制造业向智能制造去转变。国家也设立了很多组织机构,甚至设立部级的国家新型制造业办公室等等。所以在现实背景和理论背景下,新一轮工业革命轰轰烈烈地提出来了。
那么如何理解新工业革命,我们认为,新工业革命本身可以理解为一个内涵丰富、多层次、已经发生突破但现在还正在演进中的整个工业系统变革。如下图所示,把工业革命的技术变革划分为了四个层次。最基层的叫共性技术,或者叫使能技术,包括高效能预算、超级宽带、激光粘结和新材料等,属于当代科技创新和技术变革所需要的共性基础技术。

在此基础上进一步包括大数据、数字制造、3D打印等具体的单项技术;这些具体的设备、技术的系统组合变成生产线,成为柔性制造系统或者可重构生产系统;技术层次中最高端的智能制造系统的核心信息物理系统(CPS),也就是就是德国工业4.0的核心。这些技术虽然总体已经取得突破,但还是在演进中。目前我们还没有感觉它带来的天翻地覆的变化,它还没有实实在在转换到经济增长中。但是,在现在的新一轮的产业革命,已经使我们的制造成本大幅度降低了,尤其是信息化的成本已经大幅度降低了。科学技术无论怎么突破,最后一定要落到降低经济成本才能普及使用。当前上述这些基础技术的技术成熟度和经济成本已经达到了使其在制造领域进行较大规模应用和推广的水平。例如,1992年,1M数据的平均传输成本为222美元、存储的成本569美元,2010年,相应成本分别为0.13美元和0.06美元。信息技术的发展已经催生了新制造产业的发展,带动信息产业、新材料产业等新的产业门类的出现和增长。如下表所示,肯锡全球研究机构(2013)预测,诸如移动互联网、物联网、云计算、先进技术人包括3D打印新型材料等等,这些颠覆性的技术的出现,预计到2025年带来的潜在影响大概有50万亿美元的规模。

我国也高度重视这种颠覆性的技术。去年《国家创新驱动发展战略规划纲要》专门提到颠覆性技术,提出要高度关注那些可能会引起投资、人才、技术、产业、规则、归零的颠覆性技术。什么才能叫做颠覆性技术,规划中罗列了移动互联技术、量子信息技术、空天技术、增材制造装备、智能机器人、无人驾驶汽车、基因组、干细胞、合成生物、再生医学、氢能、燃料电池、纳米、石墨烯等。
在新一轮科技和工业革命的技术突破中,应该说,人工智能最具有颠覆性和最具影响力。人工智能也称机器智能,最初在1956年美国达特茅斯学院学会上提出的,人工智能已成为一个包括分布式人工智能与多智能主体系统、人工思维模型、知识系统、知识发现与数据挖掘、遗传与演化计算、深度学习、人工智能应用等在内的庞杂知识和技术体系。该技术正被不断应用于生产制造行业,成为实现生产制造知识化、自动化、柔性化和对市场快速反应的关键技术,使传统制造转型升级为“智能制造”。它的优势是自行决策、自行维护、自行学习和自行组织。人工智能如果要分类,可以分成弱人工、强人工、超人工,我们目前还处在弱人工智能阶段。所谓弱人工智能,就是只擅长某一方面,比如苹果手机里面的人机对话软件。强人工智能是指技术上可做到和人类智力基本比肩。而超人工智能是则是在所有领域都能超过人类智力的智能机器系统。
近几年全世界人工智能发展非常快。2012年11月14日,在美国犹他州盐湖城的2012超级计算大会上,IBM的计算机专家提交了一份标题是“1014”的报告。报告所描述的研究被媒体称为“认知计算的里程碑”。该研究使用了世界上运算速度最快的96台计算机,制造出了包含5300亿个神经元(接受信号并处理信息)和100万亿个突触(学习和记忆)的人造“大脑”;有研究称到2029计算机通过图灵测试,而到2014年就有报告称计算机专家已经做出一个类似于19岁乌克兰男孩的智力,已经通过了图灵测试。图灵测试通俗地说就是一个人分别和一台机器以及另外一个人去对话,单是通过对话判断,这个人已经区分不出来和与他对话的是人还是机器。当然,去年最有影响的是围棋的人机大战,AlphaGo总比分4:1胜李世石。
人工智能运用到机器工业生产领域是工业机器人,工业机器人是集机械、电子、控制、计算机、传感器、人工智能等多学科先进技术于一体的现代制造业重要的自动化装备。

1962年美国研制出世界上第一台工业机器人以来,机器人技术及其产品已成为柔性制造系统(FMS)、自动化工厂(FA)、计算机集成制造系统(CIMS)的自动化工具。工业机器人已经广泛应用于汽车及汽车零部件制造业、机械加工行业、电子电气行业、橡胶及塑料工业、食品工业、物流等诸多领域中,它能提高生产效率,改善劳动条件,具有自适应和感知能力。工业机器人包括三个部分,机械系统部分、控制系统部分和传感监测系统部分,中国现在在机械系统部分技术还都可以,但是机器人智能控制技术上还比较落后,最大的问题是工业软件,我们真正自主的工业软件基本上没有。

人工智能一定是和大数据、互联网相关,而大数据和互联网有一个进化的过程。互联网发展的第一阶段是传播的互联网化,这阶段是搜索获取信息的门户网站主导,第二阶段是销售的互联网化,这阶段是以阿里巴巴为代表的电子商务主导,第三阶段是制造互联网化,整个供应链和互联网连在一起,实现所谓的定制化生产;第四阶段是整个企业、社会互联网化。现在我国电子商务发展迅速,但是它已经是明日黄花。像阿里巴巴已经着力开拓农村市场了,经验告诉我们,当任何企业着力开拓农村市场的时候,一般就意味着它的业务已属于红海了,市场已经饱和了。而互联网的真正未来是工业互联网。

所谓工业互联网和德国工业4.0是一样的,德国人叫工业4.0,而美国振兴制造计划里提的是工业物联网。中国制造2025提的是信息化与工业化的深度融合,融合的方向是智能制造。所有的发达国家提出的再工业化战略,以及中国所提出的制造强国战略,主攻方向都是智能制造,而智能制造的核心就是工业互联网,或者是工业物理信息系统(CPS)。智能制造还会进一步发展,使整个制造业发生一个天翻地覆的变化。将来我们所希望的工业制造,都是个性化定制、智能化生产,研发是网络化的协同,最后制造企业需要向服务化转型,这是制造业发展的方向,也就是说,在智能制造驱动下,未来的制造业是能够满足高质量、多品种、效益高、绿色、创新要求的制造业。
那么,CPS是一个什么系统呢?CPS是一个可以将工业实体世界中的机器、物料、工艺、人等通过互联网与虚拟世界中的各类信息系统有效连接的网络空间系统,该系统通过对实体世界工业数据的全面深度感知、实时动态传输与高级建模分析,实现网络信息系统和实体空间的深度融合、实时交互、互相耦合、互相更新,从而形成智能决策与控制,最终驱动整个制造业的智能化发展。这个系统在德国工业4.0中被称为CPS,而在美国的产业界则被称为工业互联网。通俗一点讲,CPS就是把物理世界和互联网世界后面的大数据两个空间深度融合,时时交互,最后实现智能控制,进而推动整个制造业智能化的发展。比如无人驾驶汽车,这个物理系统的背后是一个大数据支撑的信息系统。没有这种CPS系统推进的物理信息融合,所谓的智能制造、网络消费包括无人驾驶汽车等等都是无法实现的。
由新一轮工业革命带动的变革影响很广泛。2016年在中国举行的世界经济论坛上,施瓦布教授专门罗列了第四次工业革命未来的21个引爆点:(1)10%的人穿戴接入互联网的服饰;(2)90%的人享受免费的(广告商赞助的)无限存储空间;(3)1万亿传感器将接入互联网;(4)美国出现首个机器人药剂师;(5)10%的阅读眼镜接入互联网; (6)80%的人在互联网上拥有了数字身份;(7)首辆3D打印汽车投产;(8)政府首次用大数据源取代人口普查;(9)首款植入式手机将商业化;(10)5%的消费品都是3D打印而成; (11)90%的人使用智能手机;(12)90%的人可经常接入互联网;(13)无人驾驶汽车占到美国道路行驶车辆的10%;(14)首例3D打印肝脏实现移植;(15)30%的企业审计由人工智能执行; (16)政府首次采用区块链技术收税;(17)家用电器和设备占到一半以上的互联网流量;(18)全球拼车出行、出游的数量超过私家车;(19)出现首座人口超过5万但没有红绿灯的城市;(20)全球10%的GDP以区块链技术进行存储;(21)第一个人工智能机器将加入公司董事会。这些正在逐渐变成现实。
这就是我们所说的新一轮工业革命产生的背景及其内涵。那么新工业革命会对中国产生什么影响呢?
我们进入第二个问题:新工业革命对我国的影响。
这里我们首先引入新经济的概念。李克强总理在政府工作报告已经专门提出新经济的概念。“新经济”本质是由于新一轮科技和产业革命带动新的生产、交换、消费、分配活动,这些活动表现为人类生产方式进步、经济结构变迁、新经济模式对旧经济模式的替代和经济增长。新经济既表现为基于这些新技术产生的各类新产业、新业态和新模式,还表现为传统产业与新技术融合发展。新经济的基本逻辑就是,由于技术突破会带来创新,创新会带动先导产业的发展,先导产业的发挥会有一些核心的投入,包括基础设施,包括相应的组织管理变革,最后先导产业通过相应的通用技术,示范效应,使整个产业体系发生变革,然后实现整个产业范式进行变化。

未来的工业社会,会从单件小批生产范式向大规模生产范式,进一步向大规模定制范式,再进一步向个性化制造范式变化。我们归纳工业社会大概有四种范式,第一个是单件小批生产,其最关键的特点就是靠个人技术和小规模作坊。第二个是大规模流水生产,这个范式现在还是我国整个工业生产的主导,最大的优势是低成本、高质量,可互换的零配件等等,而且产业向大企业高度集中,但问题是品种不够丰富。第三种范式是近年来出现的大规模定制,能够在一定程度上满足品种变化需要,同时兼顾了大规模生产的要求。其生产组织基本上是一个产业链在逆向分解,主要依靠模块化生产来组织。第四种范式应该是全球个性化定制,其基于模块的开放架构,利用人工智能、数字制造、工业机器人、添加制造技术等,实现对多样化、多变市场需求的快速反应,在产业组织上呈现向网络化和生态化发展,研发、设计的社会化参与特征明显。


“新经济”这个词本身并不新。在20世纪90年代末至本世纪初美国出现“新经济”,被认为是具有在信息技术和全球化驱动下呈现高增长、低通胀、低失业率、低财政赤字等特征的经济。2000年下半年以后,美国以互联网技术和金融主导的“新经济”泡沫最终破灭。离开制造业,仅仅停留在科技发明和金融追逐而衍生出来的经济大多都会成为泡沫。现在,由于信息技术的突飞猛进使得信息技术成本大幅度降低、信息技术已与制造业深度融合并广泛地应用改变着社会经济生活,“新经济”已是“水到渠成”。

新经济能不能带动新的经济增长?取决于它有几个方面的动力源泉,我们叫新的动力转换。传统的经济增长动力已经弱化,需要新的增长动能。新经济确确实实会带来一些新动能,至少有三个方面可能。一是新要素。经济学里有很多要素,比如劳动力、资本、创新,但是现在数据也可以单独成为一种要素。当然这个还可以进一步去考证,但是现在看这个趋势很明确。二是大量投资。因为新经济的基础设施与以前不同,需要建立大数据、云计算、物联网、智能终端和手机上的APP,都需要大量的投资,这些投资也会带来经济增长。三是产生新的分工协作方式。比如共享经济、网络协同、众筹众包等等。
数据为什么能成为一个新的生产要素呢?以前也有数据和信息,但这些数据和信息只存在于人力资本中或者说是融在物质资本中。现数据和信息可获得性和流动性的增强,它逐渐独立出来了。信息(数据)独立流动性日益增强,不仅逐步成为社会生产活动的独立投入产出要素,而且还可以借助信息物理系统(CPS)等大幅度提升边际效率贡献,成为社会经济运行效率和可持续发展的关键决定因素,信息(数据)被认为将会成为决定未来现代化水平的最稀缺的要素,而“云网端”信息基础设施的重要价值也将更为凸显。

数据能否作为一个独立的生产要素并驱动经济增长,现在看来还不能够确认。为什么呢?在以前的历次工业革命,新一轮的科技和产业革命都会带来经济高速增长,但是近些年世界经济增长基本上保持在2%、3%的样子,现在经济学家给了一个词叫“新平庸”。实际上是你找不到亮点,这意味着信息技术驱动的新一轮工业革命还没有真正带动经济大规模的增长,因为数据上还没有体现出来。企业家看未来,去判断发展趋势。而经济学家往往看过去,因为他们要做实证分析,想归纳总结出一些规律。关于大数据驱动经济增长虽然现在数据上还看不出来,但并不妨碍经济学家提出假设。传统的经济增长方式,按照经济学的基本框架,无非是资本、劳动力和创新三个要素驱动,其中创新就是我们的全要素生产率了。

那么除了资本、劳动力和创新驱动的经济增长模式,会不会有另外一种新的经济增长模式?可以称之为人工智能驱动的经济增长。现在看,这种可能是存在的,一方面,人工智能可以帮助原有的资本、劳动力和创新更好地发挥作用、提高效率,例如,可以实现新的分工效率,使人类专注于能发挥自身优势的工作,还可以为人类提供新的能力加强,包括智力和体力。我上个月我去芬兰访问,那里的大学正在研究人工智能如何帮助学生提高学习效率,提高个人的能力。还可以有效提高资本效率、消除更多的资本沉没成本, 这意味着人工智能可以实现“资本+”、“劳动力+”和“创新+”;另一方面,人工智能能够自动执行实体环境中需要适应性和敏捷性的复杂任务(人类无法从事的工作),还可以自动解决涉及各类管理职能和行业问题,以及基于大规模的重复性工作开始自我学习,这实质上就是一个独立的“虚拟劳动力”。因此,人工智能驱动的经济增长方式是包括“资本+”、“劳动力+”、“创新+”和“虚拟劳动力”四个生产要素,应该能够实现更高的增长。也正是因为看到这一点,一些咨询公司预测到2035年,人工智能就会带来实实在在的经济增长。有些经济学家预测(Purdy & Daugherty,2017) ,到2035年美国如果没有人工智能的话,它的增长只有2.6%,而如果有的话就是提升到4.6%,这是非常了不得的事情。

除了数据和人工智能这个独立要素驱动增长外,刚才提到的另一个是新的分工方式。因为,不断创新的企业生产组织方式、社会分工形态和商业模式更适应了消费者个性化需求,进一步拓展了范围经济的优势,进而成为新经济的效率源泉。 新经济下,生产组织和社会分工方式更倾向于社会化、网络化、平台化、扁平化、小微化,大规模定制生产和个性化定制生产将成为主流制造范式,更加适应以消费者为中心的商业模式,企业组织边界日益模糊,基于平台的共享经济和个体创新创业获得巨大的发展空间。

那么,新工业革命及其驱动的这种新经济,会对我们国家有什么样的影响呢?
第一个影响,最直接最简单的就是会不会弱化我们以前的劳动力成本的优势。这是因为,直接从事生产制造的人数的将减少,少量 “现代机械和知识型员工”对大量“传统机械和简单劳动力”逐步进行替代,劳动成本在整个生产成本中的比例也将随之下降。对于我国的竞争而言,可能会进一步弱化我国的要素成本优势。刚才我提到机器人包括人工智能对现有职业的替代,这是当今大家都在研究的一个问题。

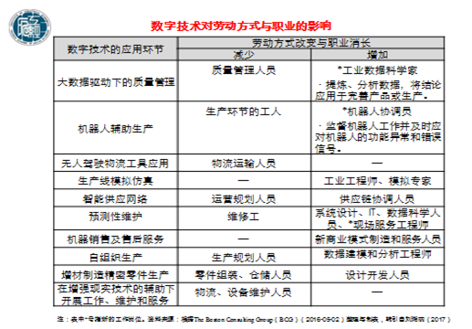
究竟什么样的工作容易被替代?如果程序化的工作,包括记录、抄写、会计,虽然这是认知型的,以及像搬运物体、操作机器这些体力型的,这些多数是可以被替代的。而非程序化的,比如搞研发、搞咨询,甚至搞护理、美容美发,是难以被替代的。数字技术对劳动职业的影响十分复杂,在替代一些职业的同时,也创造了一些新职业,如下表所示,比如在企业内部车间生产环节,从质量管理来看,质量管理人员肯定会减少,但是负责大数据分析的人肯定会增加;生产环节,直接从事生产的工人会减少,但监督机器人工作的协调人员则会增加。

第二个影响,未来竞争的关键是企业具有快速响应市场个性化需求的品种适应能力,而大规模定制和全球个性化制造范式的优势体现在对市场需求的快速反应和提供个性化产品。由于为更贴近市场,更快响应市场需求,企业会更多选择在消费地进行本地化制造。对我国而言,许多产业大量进口原材料和关键零部件进行加工组装生产最终消费品,其受影响的范围和深度要大于其它国家。近年来,以福特、GE为代表的美国制造业企业明显加大了在本土的投资规模。在这种情况下,会有一些以前跑到国外生产的制造业,有可能会返回本国去。特朗普新政也在大规模地吸引自己的制造业回到美国本土。中国制造业正处在转型升级阶段,需要有大量投资。现在中国的制造业空心化问题非常值得警惕。
第三点影响,制造业的数字化、智能化的趋势加快了制造业和服务业深度融合的趋势,不仅使得制造业和服务业空间上更为集中,而且二、三产业的界线模糊化。以3D打印机为代表的个性化制造和网络开放社区的发展将大大促进以个人和家庭为单位的“微制造”和“个人创业”等极端分散组织方式的发展,研发、设计的社会化参与,“创客” (hacker)时代到来了。设计、开发、制造和使用的“线性过程”将发展成“一体化并行”过程“第三次工业革命”加快了制造业服务化趋势。由于现代制造系统与服务业的深度融合,发达国家在高端服务业形成的领先优势也可能被进一步强化。
在对于我国而言,我们必须认识到我国产业结构升级的方向要从单纯提升服务业比例向促进制造业和生产性服务业相互增强发展转变。 过去有关我国产业结构问题的政策辩论,常常围绕“工业比重是否太高、服务业比重是否太低”展开。由工业产品复杂性所反映的一国制造业能力是一国经济长期稳定发展的关键,产业结构调整方向不能一味地强调提升服务业所占比例,单纯从统计意义上的产业比重的角度来判断产业结构的合理性是不合适的。制造业服务化的发展趋势不仅指出了这种非此即彼式思路的狭隘性,而且现实地指示出产业结构从制造业为主向服务业为主转换的核心是制造业与生产性服务业的相互促进发展。我国未来的工业化将在相当长时期内保持这种制造业和生产性服务业相互增强发展的局面。
制造业服务化是一个什么概念?以前制造业是单独的,制造商是制造商,制造完了之后经过批发零售最后到顾客,这是一个长的产业链条。后来慢慢演进,制造商直接对一个服务中介,比如说4S店,消费者到4S店买汽车,批发、零售包括维修都找它,制造部门和服务部门交叉在一起,甚至两者完全融合成一个共同的实体,顾客直接面对的提供一体化解决方案的企业,这个企业既是制造业又是服务业。现在制造业服务化类型已经越来越多,模式也很多。比如,个性化的产品设计、实时化的在线支持、动态化的个性体验、多元化的融资租赁、精准化的供应链管理、便捷化的电子商务、一体化的成套安装、集成化的专业运营维护、基于动态需求的一体化解决方案,等等。
第四点影响,在产业价值链上制造的战略地位将变得与研发和营销同等重要,甚至超越其他的价值创造环节,“微笑曲线”有可能变成“沉默曲线”、甚至“悲伤曲线”。传统“雁阵理论”所预言后发国家产业赶超路径可能被封堵。这些年我们一直受一个理论的影响,就是所谓“微笑曲线”,但是这个微笑曲线是不是永远正确?至少从两个方面看已经不再正确了。一是如果智能制造环节发展的越来越快,产业链条可能是制造环节比研发、销售环节更关键,微笑曲线就会变为“悲伤曲线”,或者变为体现为同等重要的“沉默曲线”。另一方面是忽视了产品质量,不利于工匠精神的弘扬。对于一个高质量、工艺很精的产品而言,其制造环节的附加值会较高,其微笑曲线是和一般质量的产品是不一样的。如果微笑曲线不成立的话,我们的雁阵理论可能会改变。

以前加工制造环节成本低,于是把加工制造环节从发达国家转移到发展中国家,但是如果加工制造这个环节很关键,人家就不会把这个环节给你。原来给我们加工制造,我们可以从中学习,实现赶超。如果不给我们了,可能连最初学习的机会都没有了,后发国家赶超路径有可能被封路。现在我们已经过了这个阶段,我们可以转给工业化水平比我们更低的国家。
第五点影响,企业管理的各个专业领域面临的巨大的创新机会,以隐性数据的显性化逐步实现了隐形知识的显性化,管理理念、方法、技术都会发生巨大变化,对我国企业管理创新提出了新的要求。具体而言,对于生产管理而言,从低成本、大批量向快速响应消费者的需求转变;生产管理最关键还是智能制造。智能制造是基于人工智能技术和制造技术集成而形成的满足优化目标的制造系统和模式。制造需要什么样的优化目标?一般来说生产的时间越短越好,质量越高越好,而且品种要多,灵活性强,还要环境友好,绿色化,这都可以通过智能制造来实现;对于人力资源管理,以前是针对传统的劳动者的科学管理,现在是知识型员工的人本管理;对于营销管理,以前是以生产者中心,我生产什么就卖什么给你。

未来销售环节和生产环节一体化,转向以消费者为中心的一体化。我们学过营销管理的印象很深就是4PS。把营销分为产品、定价、分销和推销等环节,现在看来这种分类已经没有太大意义了,因为制造业、服务业融合在一起了,包括售后服务就是一个整体,所以说关键是怎么能够提供一体化的解决方案。对战略管理而言,现在流行的战略管理理论最多的核心能力战略,就是掌握价值链里最关键环节的能力,核心能力是不可复制的。这个理论现在看也对,但是问题已经不是价值链,而是说需要一个平台。在所有的价值链里,研发、原材料、供应商,到生产制造到最终的消费者,都用这个平台。以前的价值链,现在形成了平台的生态圈。所以平台战略要比以前的价值链更关键。对于组织管理,以前是层级的,金字塔型的,现在是网络。网络化管理起来就相当于扁平化,要强调合作,强调共享,强调互动,不是从上到下。有很多企业包括海尔他们都在倡导,从金字塔结构转到网络结构。
以上我讲到的五个方面,对我们确确实实有很大的影响。我们到底能不能迎接这种挑战呢?除了影响和挑战以外,新工业革命对我国也是一种机遇,这种机遇不是简单纳入全球分工体系、扩大出口的传统机遇,而是倒逼我国工业转型升级的新机遇。
这首先是迫使我国制造业总体发展战略必须从基于要素的低成本战略转向基于创新的差异化战略。一直以来,我国制造业的发展得益于劳动力、资金和环境等要素的低成本的比较优势,但这种发展战略是不可持续的,导致了我国产能过剩以及要素市场的扭曲,已经严重阻碍了我国产业的转型升级和制造业的创新发展。“第三次工业革命”加剧了这种低成本的工业化道路的不可持续性,迫使我国的工业发展战略必须转向基于创新的差异化战略,努力通过创新来形成新的竞争优势,从而实现产业转型升级。
其次,新工业革命催生新的制造系统和生产设备产业的发展,而这些产业的发展又会带动信息产业、新材料产业等新的产业门类的出现和增长,从而为我国战略性新兴产业的培育和发展创造很好的机会。我国具备完全的工业体系和强大的产业基础,尤其是这些年来在新型工业化战略指导下,我国一直坚持信息化与工业化融合发展,在制造业信息化方面掌握了一定的核心关键技术,中国制造业已经具备了抓住机会的良好条件。
三是我们已经具备迎接新一轮产业革命的条件,因为我们已经成为一个工业大国,是全世界工业门类最全的国家。全世界上大概有五百多种产品,只有中国全部都能生产,而且其中有220种产品产量是全世界最大的,虽然我们面临着产能过剩的困扰,但是这至少证明我们配套能力很强,整个产业基础很好,只要方法正确,我国会逐步实现技术赶超的。

最典型的例子是高铁。我国从2003年开始向国外学习引进高铁,到2007年引进第一代,2008年自主研发第二代,2016年我们生产的标准高速动车组商业化运行时速达到350公里,已经到了第三代了,基本上和世界最先进的水平同步了。

中国对世界高铁技术贡献有四大贡献,第一是终结了动力分散的争论,现在我们做到了。二是时速350公里的运营经验,三是系统集成,四是路内路外的技术联合。这些都是我们高铁对世界的贡献。中国的高铁非常特殊,整个行业一体化,都归一个公司,一个部门。从最初的研发,包括铁路所属的院校,到最后铁路运行全是一个部门来管。这样的一体化有它的好处,有利于技术从引进、消化、吸收到最后商业化。但是我们的汽车行业,想拿市场换技术,结果市场丢了技术没有换来。其中有一个原因就是太分散,市场自己竞争的很厉害。直到现在汽车有些核心部件,我们自己生产不了。各地的企业都需要去国外买,否则生产能力满足不了。由于汽车行业过于分散,没有实现创新型的快速消化吸收引进再创新。
第三,产业转型,未来制造业发展往哪发展,不要单纯讲提高制造业的比例,应该需要制造业和服务业的深度融合。
2011年-2015年,三次产业结构产值占比,每年服务业都提高1到2个百分点,而制造业每年降低1个百分点左右。这虽然总体上看是一个所谓经济现代化的发展趋势,这个趋势是对的,但是其中确实隐含着制造业空心化的问题。不是说服务业提高的太快,而是制造业下降的太快了。这种经济服务化速度太快是有风险的,为什么我们的经济增速大幅度降下来了,原因在于结构型的转换。制造业的效率是高的,而服务业的效率是低的,而高效率的制造业在三个产业中的占比逐渐下降,而低效率的服务业占比逐渐上升,整个经济增长的总体速度下降是必然。
下面我谈第三个问题,制造强国战略与《中国制造2025》实施。
2015年5月19日,中国正式发布《中国制造2025》,这是一个制造强国建设的10年行动纲领,也意味中中国开始全面部署实施制造强国战略。中国提出制造强国战略是基于中国的工业大国国情、世界工业化趋势和中国的工业化发展阶段提出的重大发展战略,对中国的现代进程具有重大战略意义。2011年我们就提出一个观点,认为中国基本国情已经从农业大国转向了工业大国,但我们还不是一个工业强国,下一步战略应该是实施工业强国战略。

但是,这几年的经济运行表明,实施工业强国战略首先面临的挑战就是我国经济的“脱实向虚”难题。2016年中央经济工作会议专门提到经济运行工作的突出矛盾,根源是结构性失衡,其中一个结构失衡就是实体经济和虚拟经济的结构失衡。

数据表明,我们的实体经济规模占GDP的比例,已经从2011年的70.5%下降到2016年的64.7%,而金融业占GDP的比例越来越高。美国是金融帝国,它在金融危机前夕金融业占GDP的比例也只有7.6%,而我们2016年金融业占GDP的比例已经达到8.4%。这几年我们发行货币M2每年都在增加,2011年M2是GDP的1.74,2015已经到了2.03。虽然钱越发越多,但是却没有流到实体经济那么多,它主要在虚拟经济里自我循环,导致房地产价格大幅度上升。在上市公司里,金融板块的企业利润超过了其它所有的利润,一个咨询公司研究表明中国经济利润80%是金融企业拿走了。而且制造业空心化的风险确实在加大。2016年国内投资增加8.1%,而对外直接投资增加了44.1%。这样的增长从现阶段走出去的角度讲也是对的。但是制造业对外投资增长了116.7%,而我们吸引制造业的投资却是负的6.1%增长,数据表明制造业空心化的风险确实存在。
我们是工业大国,要推进工业强国战略,但是我们的制造业投资空心化问题比较严重,接下来真正的经济现代化战略是要深化工业化进程。为什么制造业没有人投资呢?除了金融本身很赚钱,房地产体制机制等原因,包括实体经济成本太高等等,还有一个更为关键的原因,就是我们的制造业该转型升级却没有实现转型升级,实体经济质量不高,金融投进去不能挣钱。金融喜欢追逐短期利润,因此都不想把钱投到制造业来。
这要求深化工业化进程,提高制造业供给质量。这要有几个方面的关系,一要处理好城市化与工业化的关系,避免城市化与实体经济脱节,不能让房地产仅成为炒作对象,要让城市化进程真正发挥对实体经济转型升级的需求引导作用;二是要处理好信息化与工业化的关系,促进工业化和信息化的深度融合。深化工业化进程的重点是以智能制造为主导推进工业互联网发展,要注意尽量减少由于电子商务大发展而产生的对高质量产品“挤出效应”以及对低成本实体经济需求的“扩张效应”; 三是要处理好国际化与工业化的关系,要坚持技术引进与消化吸收再创新、原始创新相结合,在扩大开放基础上交流融合创新,推进中国实体经济沿着高端化、智能化、绿色化、服务化方向转型升级。
在这种大背景下,两年前的2015年5月19日提出了《中国制造2025》。《中国制造2025》是一个具有全局性、系统性、长期性、国际竞争性的战略规划文本,是着眼于国内国际经济社会发展、产业变革的大趋势制定的一个长期的战略性规划和高端产业、技术进步的路线图。该规划以应对新一轮科技革命和产业变革为重点,以促进制造业创新发展为主题,以提质增效为中心,以加快新一代信息技术与制造业融合为主线,以推进智能制造为主攻方向,以满足经济社会发展和国防建设对重大技术装备需求为目标,通过实施国家制造业创新建设、智能制造、工业强基、绿色发展、高端装备五大工程,明确未来发展新一代信息技术、高档数控机床和机器人、航天航空装备、海洋工程装备及高技术船舶、先进轨道交通装备、节能与新能源汽车、电力装备、新材料、生物医药及高性能医疗器械、农业机械装备等十大重点领域,从而促进产业转型升级、实现我国从工业大国向工业强国的转变。《中国制造2025》提出了中国实现制造强国战略分“三步走”的战略目标,第一步,到2025年,力争用十年的时间迈入制造强国行列;第二步,到2035年,我国制造业整体达到世界制造强国阵营的中等水平。第三步,到新中国成立一百周年时,制造业大国地位更加巩固,综合实力进入世界制造强国前列。
制造强国建设,关键还是提高科技创新能力。第一是修补制造业创新链,提高科技成果转化率。一般工业发达国家的科技成果转化率可达30-40%,而我国仅达10%左右。美国构造国家制造创新网络(NNMI)将制造技术基础研究到商业化生产之间划分为制造基础研究、概念验证研究、实验室试制、原型制造、生产条件能力培育、生产效率提升六个环节,实验室试制、原型制造能力这两个环节就会缺失或者被重视不够,构造国家制造创新网络(NNMI)旨在填补这两个环节的缺失。 二是构建制造业创新网络,提高创新生态系统开放协同性。因此,推进供给侧结构性改革时要深化行政、事业和国有企业的体制机制改革,按照市场化原则,强化政府、企业、科研院所、高校等各方面创新主体充分互动,促进信息、人才和资金在各类组织之间有效流动,形成开放合作的创新网络和形式多样的创新共同体
三是改善中小企业创新的“生态位”,提高中小企业制造创新能力。中小企业在制造创新生态系统中具有重要的地位,不仅是科研成果转化的主力,而且大多数颠覆性技术创新都是中小企业实现的。在制造业信息化成为制造业技术创新的主导趋势下,中小企业创新作用更为突出。但是,我国的中小企业创新“生态位”的位势比较低。
四是加强各层次工程技术人员培养,提高技术工人的创新能力。推进供给侧结构性改革时要重点深化教育体制改革,改变“工科院校理科化”和单纯重视精英型的培育引进的教育模式,转向同时关注工程师、高技能工人和一般产业工人通用技能提升的政策导向,重点是构建由企业、大学、技工学校和改革服务机构共同组成的终身学习体系,从而动态地保持创新生态系统的基础创新能力。
除了创新能力外,制造强国建设关键还要强化工业基础能力。核心基础零部件(元器件)、先进基础工艺、关键基础材料和产业技术基础(以下统称“四基”)等工业基础能力薄弱,是制约我国制造业创新发展和质量提升的症结所在 。要建立基础工艺创新体系,利用现有资源建立关键共性基础工艺研究机构,开展先进成型、加工等关键制造工艺联合攻关。建立国家工业基础数据库,加强企业试验检测数据和计量数据的采集、管理、应用和积累。
还有一点是强调质量品牌。《中国制造2025》和德国工业4.0的区别,除了我国工业发展阶段差异外,还有一个重大区别,人家的质量基本上过关,我们的质量还没有过关。所以加强质量品牌建设。《中国制造2025》中提出要普及卓越绩效、六西格玛、精益生产、质量诊断、质量持续改进等先进生产管理模式和方法;建立消费品生产经营企业产品事故强制报告制度;健全质量信用信息收集和发布制度;建立质量黑名单制度;夯实质量发展基础,加强国家产业计量测试中心建设,构建国家计量科技创新体系。
除此之外,《中国制造2025》还强调绿色制造,这里我不多谈了。当然,《中国制造2025》的主攻方向是智能制造,现在做了很多专项的行动。昨天国务院常务会,专门谈到中国制造2025,而且专门提到除了智能制造以外,还要在各个地区搞智能制造的试点。我们工经研究人员曾提出一个推进智能制造的政策建议,就是加强建设智能制造“母工厂” 。智能制造“母工厂”是支撑智能制造系统优化的载体,是一批能够明确提出智能制造系统技术条件和工艺需求、具备与智能制造技术相适应的现代生产管理方法和劳动技能的“现代核心工厂”,也就是日本的“母工厂”,这些工厂不是仅仅从事生产的普通工厂,而是承担着开发试制、技术支援、先进制造技术应用和满足高端市场需求功能的战略单元。 我们要认识到,制约我国先进装备和先进生产制造技术在应用过程中不断完善、改进的短板,在于缺乏先进生产制造工艺“在系统层面”进行应用和持续改善的平台。因此,“母工厂”建设十分重要。
另外,《中国制造2025》还提出深入制造业的结构调整、发挥中小企业的作用、提高国际化水平、积极发展服务型制造等等方面的要求,因时间关系我就不一一讲解了。
以上我用一小时三十五分钟向大家介绍了新一轮工业革命及其对中国大而不强的制造业提出的挑战,以及《中国制造2025》的内容。《中国制造2025》在推行过程中也会有这样那样的争议,因为是国家制定的战略规划,所以有人质疑是由国家主导不是由市场竞争引导。实际上,《中国制造2025》明确提出市场主导和政府引导的原则,无论是政府制定的“1+X”规划体系,还是十大重点领域技术线图,政府都发挥的是引导的作用,这些规划文本更强调的是指南意义。但是在具体执行中,我们一定要避免用很强的产业政策去推进《中国制造2025》。关于产业政策去年曾经有一场争议,我认为双方观点都是有点极端。没有一个国家没有产业政策,但是产业政策并不是那么简单。产业政策是一个复杂的动态的政策组合。应该随时随地根据国家所处的阶段,根据产业的特性,针对不同的产业需要有个动态的调整和组合。竞争性政策是主导,是基础,产业政策要用但不能有强选择性。世界上所有的国家对中小企业,对创新都是有补贴的,这个没有问题,不要质疑。
以上不当之处,请大家批评指正。